GM Service Manual Online
For 1990-2009 cars only
Makes
🢒
Chevrolet
🢒
2007
🢒
Express
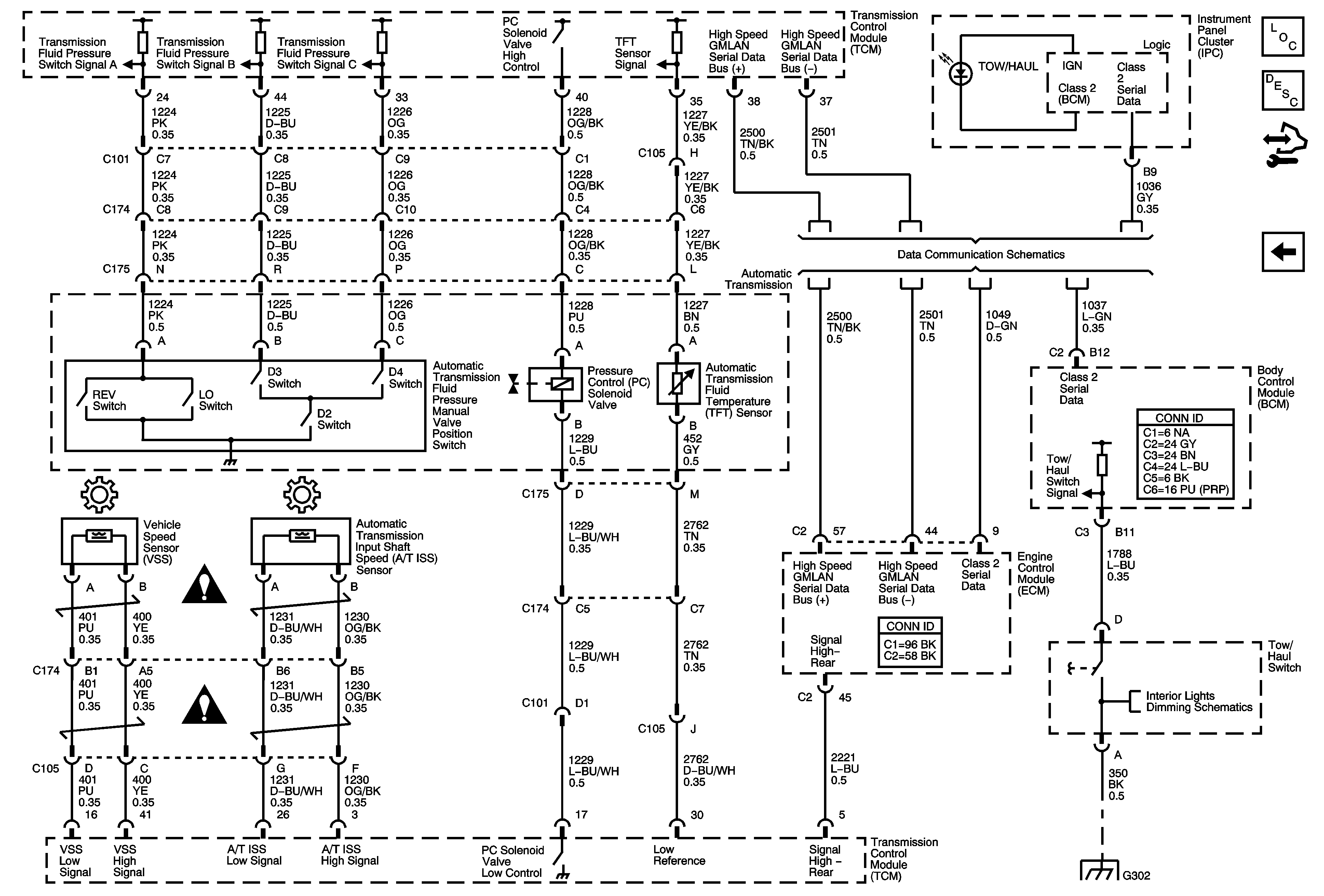
🢒 Pressure Controls, Tow/Haul Switch, Temperature and Speed Sensors
Pressure Controls, Tow/Haul Switch, Temperature and Speed Sensors
Pressure Controls, Tow/Haul Switch, Temperature, and Speed Sensors
Master Electrical Component List
Electronic Component Description
Control Module References
Shift Controls and PNP Switch
High Speed GMLAN and Splice Pack SP250 - Diesel
Automatic Transmission Schematic Icons
Automatic Transmission Schematic Icons
I/P Dimming Supply Voltage - 1 of 3 and LED Dimming Supply Voltage
G302