GM Service Manual Online
For 1990-2009 cars only
Makes
🢒
Chevrolet
🢒
2007
🢒
Express
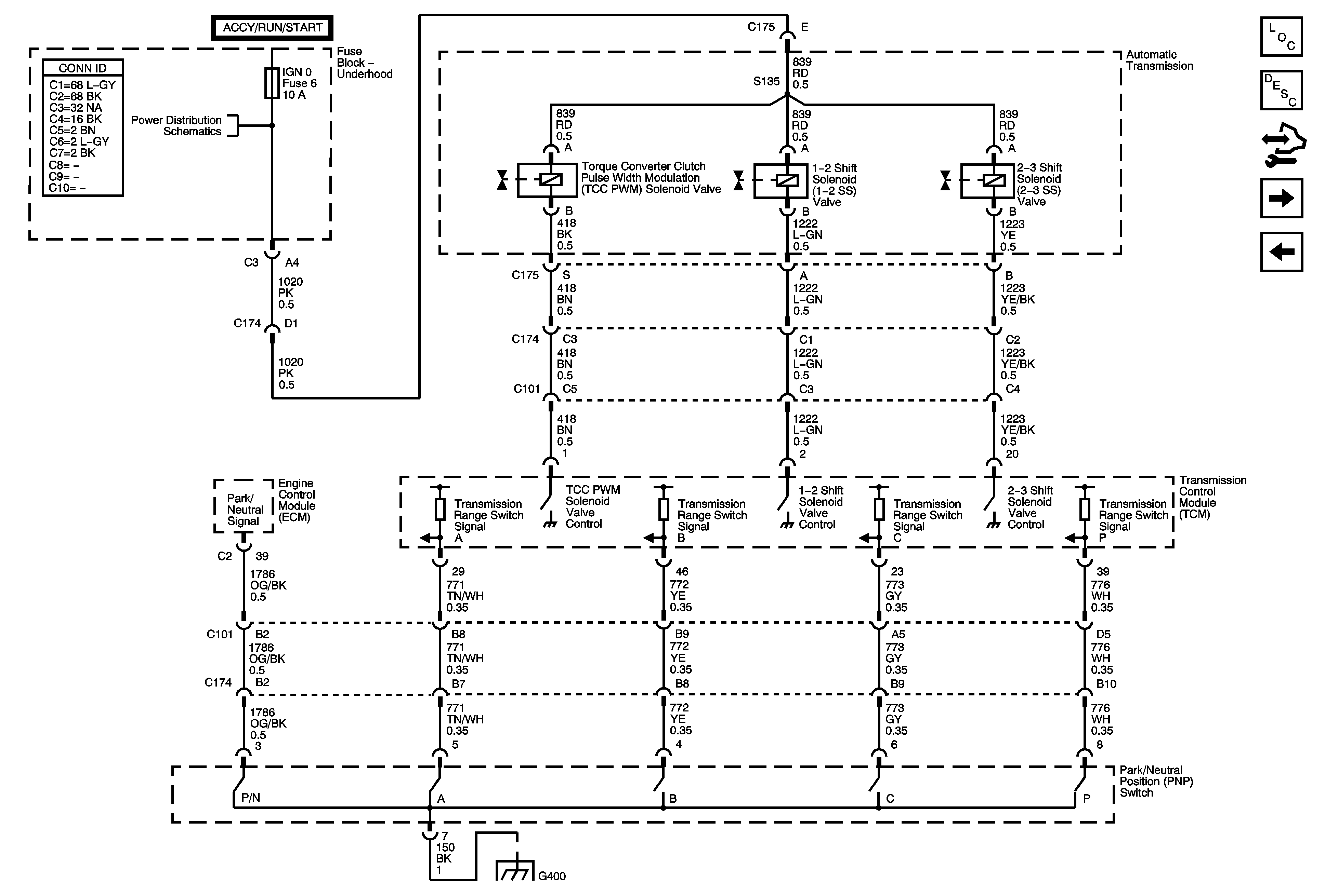
🢒 Shift Controls and PNP Switch
Shift Controls and PNP Switch
Shift Controls and PNP Switch
Master Electrical Component List
Electronic Component Description
Control Module References
Pressure Controls, Tow/Haul Switch, Temperature and Speed Sensors
Module Power, Ground, Serial Data and Stop Lamp Switch
BRK, CRNK, FRT WPR, HVAC, ING 0, TBC ACCY and TBC/TCM ACCY Fuses
G400