GM Service Manual Online
For 1990-2009 cars only
Makes
🢒
Chevrolet
🢒
2007
🢒
Express
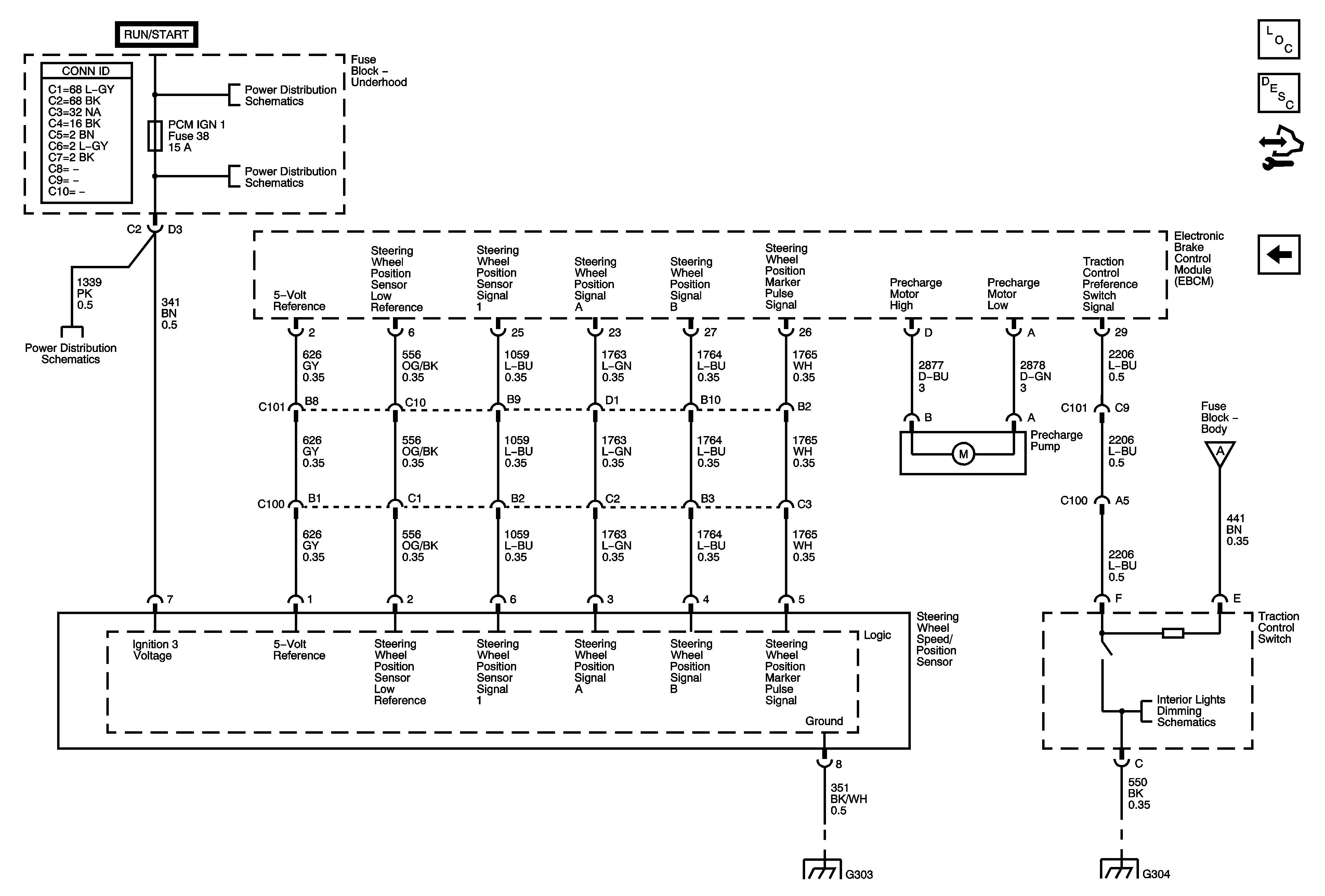
🢒 Steering Wheel/Speed Position Inputs, Traction Control Switch and Precharge Pump - JL4
Steering Wheel/Speed Position Inputs, Traction Control Switch and Precharge Pump - JL4
Steering Wheel/Speed Position Inputs, Traction Control Switch, and Precharge Pump (JL4)
Master Electrical Component List
ABS Description and Operation (W/JL4)
Control Module References
Yaw and Lateral Acceleration Sensor Inputs - JL4
Ignition Switch - ACCY/RUN, RUN/START Bus Bars and IGN B Fuse
BTSI, BTSI BCK/UP, ECM/TCM/GLOW PLUG CNTRL MDL IGN 1, FUEL HTR, O2 SNSR A, O2 SNSR B, PCM IGN 1, SPARE and TRLR BCK/UP Fuses
BTSI, BTSI BCK/UP, ECM/TCM/GLOW PLUG CNTRL MDL IGN 1, FUEL HTR, O2 SNSR A, O2 SNSR B, PCM IGN 1, SPARE and TRLR BCK/UP Fuses
Power, Ground, Serial Data, Indicator, VSS and Stop Lamp Switch - JL4
I/P Dimming Supply Voltage - 1 of 3 and LED Dimming Supply Voltage
G303
G304