GM Service Manual Online
For 1990-2009 cars only
Makes
🢒
Chevrolet
🢒
2007
🢒
Express
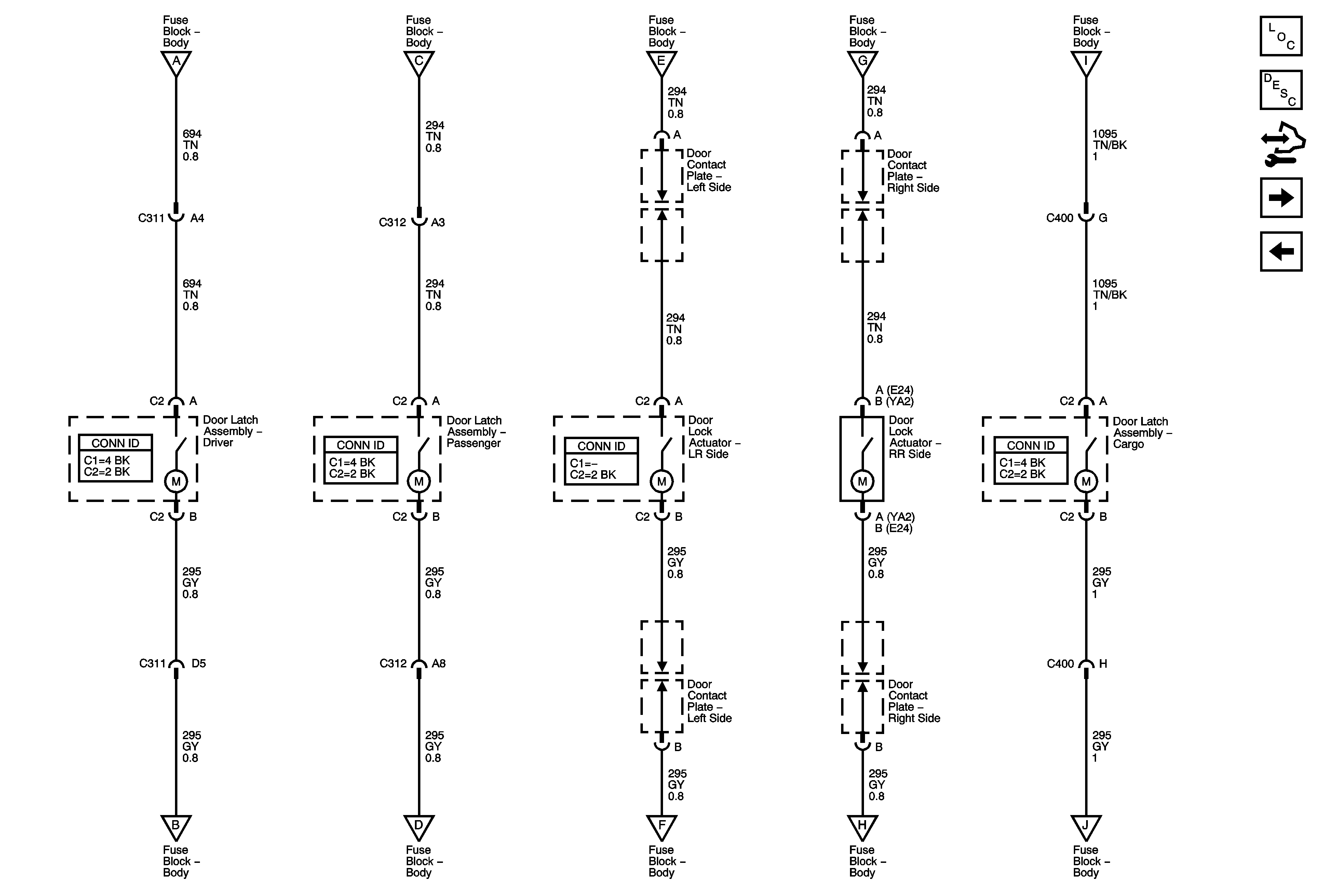
🢒 Door Latches and Actuators
Door Latches and Actuators
Door Latches and Actuators
Master Electrical Component List
Power Door Locks Description and Operation
Control Module References
Switches
Lock and Unlock Control
Lock and Unlock Control
Lock and Unlock Control
Lock and Unlock Control
Lock and Unlock Control
Lock and Unlock Control
Lock and Unlock Control
Lock and Unlock Control
Lock and Unlock Control
Lock and Unlock Control
Lock and Unlock Control