GM Service Manual Online
For 1990-2009 cars only
Makes
🢒
Chevrolet
🢒
2009
🢒
HHR
🢒 Inputs
Inputs
Inputs
Master Electrical Component List
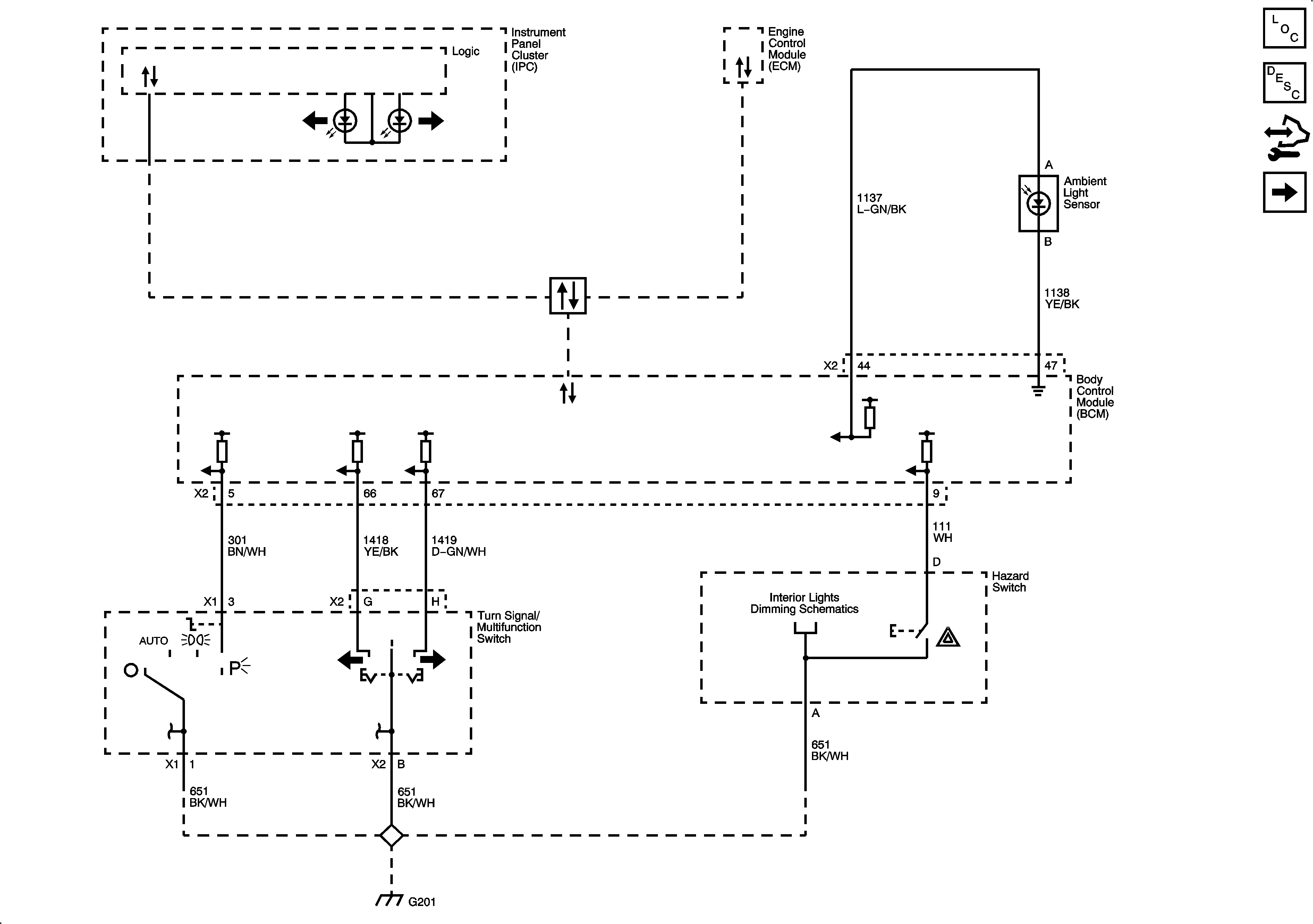
Exterior Lighting Systems Description and Operation
Control Module References
Park/Turn Signal/DRL, License and Side Marker Lamps