GM Service Manual Online
For 1990-2009 cars only
Makes
🢒
Chevrolet
🢒
2001
🢒
Impala
🢒 Roof Lighting
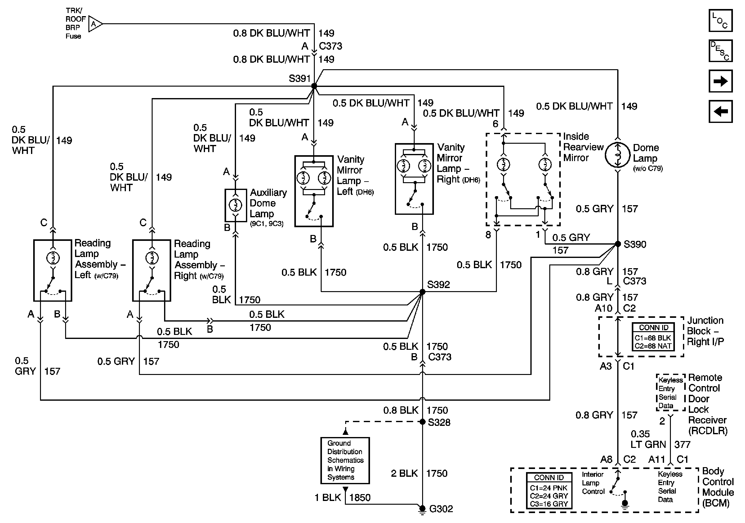
Roof Lighting
Roof Lighting
Master Electrical Component List
Interior Lighting Systems Description and Operation
Door Open Switches (Left)
Rear Compartment Courtesy Lamp
Rear Compartment Courtesy Lamp
G302 (1 of 2)