GM Service Manual Online
For 1990-2009 cars only
Makes
🢒
Chevrolet
🢒
2002
🢒
Impala
🢒 Rear/Turn/Stop/Hazard Lamps (Impala w/o 6J7)
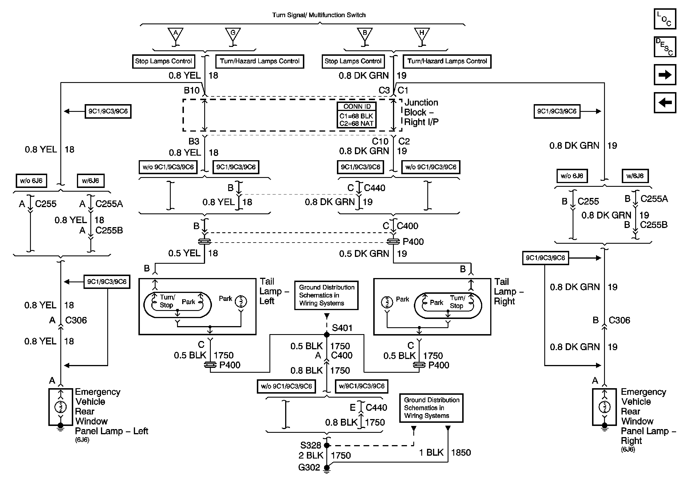
Rear/Turn/Stop/Hazard Lamps (Impala w/o 6J7)
Rear Turn/Stop/Hazard Lamps (Impala w/o 6J7)
Master Electrical Component List
Exterior Lighting Systems Description and Operation
Rear Turn/Stop/Hazard Lamps (Impala w/o 6J7)
Front Park, Turn/Hazard Lamps (Impala)
Stop Lamps Control and CHMSL (Impala)
Turn/Hazard Lamp Control (Impala)
Stop Lamps Control and CHMSL (Impala)
Turn/Hazard Lamp Control (Impala)
G302 (2 of 2) and G309
G302 (1 of 2)