GM Service Manual Online
For 1990-2009 cars only
Makes
🢒
Chevrolet
🢒
2002
🢒
Impala
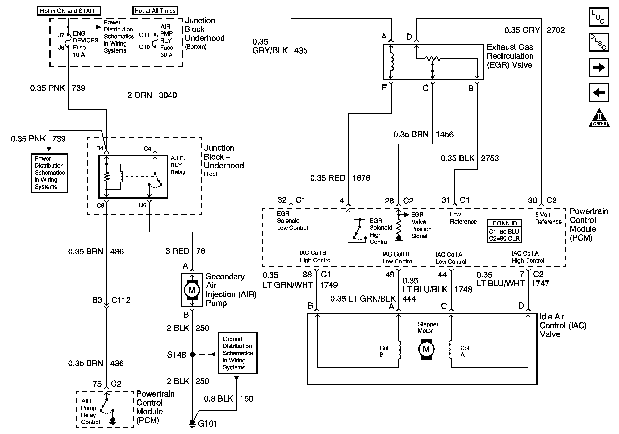
🢒 AIR, EGR, and IAC
AIR, EGR, and IAC
AIR, EGR, and IAC
Master Electrical Component List
Exhaust Gas Recirculation (EGR) System Description
Subsystem References
EVAP and FTP
Engine Controls Schematic Icons
Junction Block - Underhood (Bottom) Bussing
DFI MDL, ENG DEVICES, and OXY SEN Fuses
G101