GM Service Manual Online
For 1990-2009 cars only
Makes
🢒
Chevrolet
🢒
2005
🢒
Impala
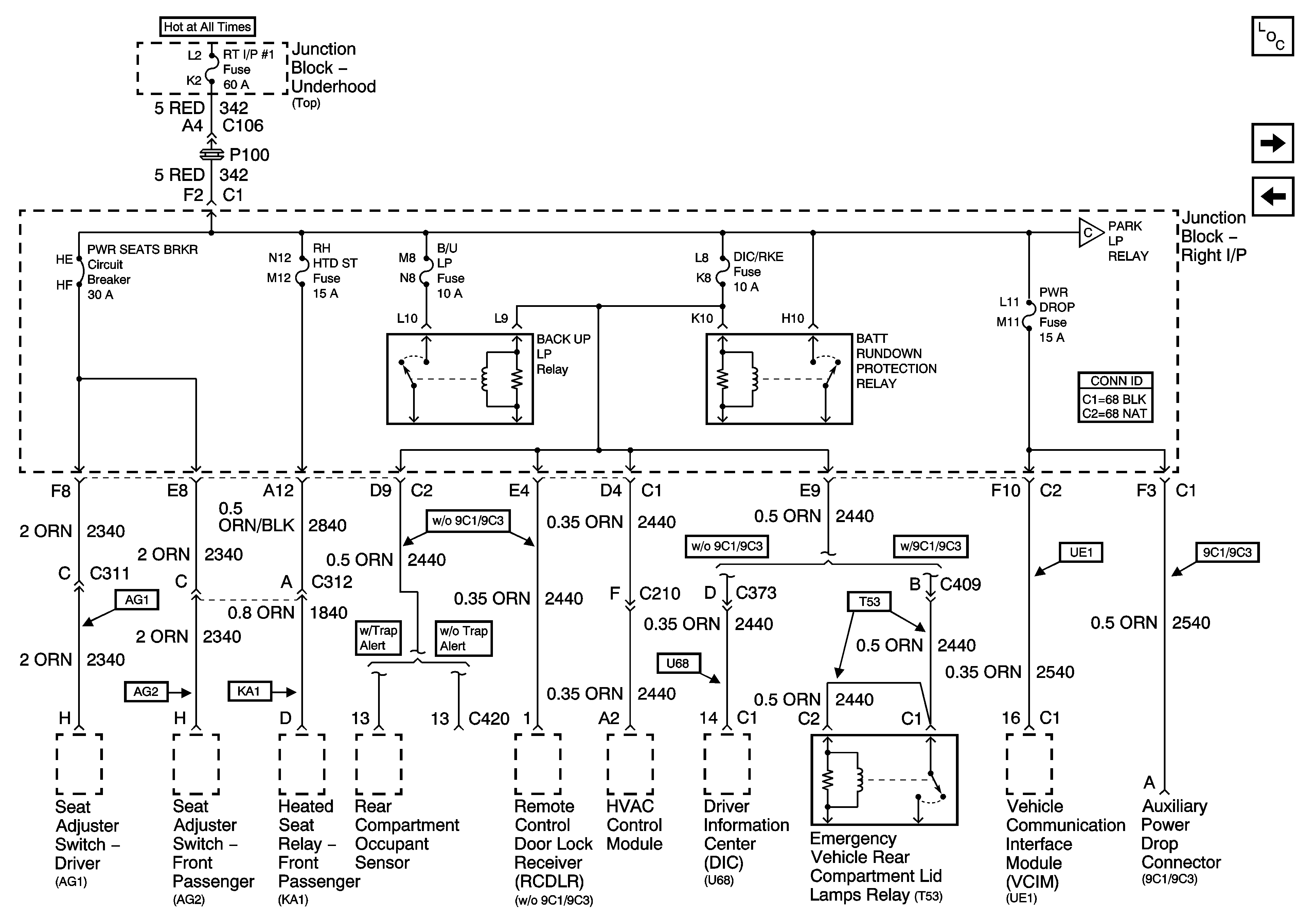
🢒 B/U LP, DIC/RKE, PWR DROP and RT HTD ST Fuses, PWR SEATS BRKR Circuit Breaker
B/U LP, DIC/RKE, PWR DROP and RT HTD ST Fuses, PWR SEATS BRKR Circuit Breaker
B/U LP, DIC/RKE, PWR DROP, and RT HTD ST Fuses, PWR SEATS BRKR Circuit Breaker
Master Electrical Component List
BATT RUNDOWN PROTECTION RELAY, I/P BRP, and TRK/ROOF BRP Fuses
CLSTR/BCM, DR LK, LEFT IP, LH HTD ST/BCM and PWR MIR Fuses, RETAINED ACCSRY PWR BRKR Circuit Breaker, and RETAINED ACCSRY PWR Relay
FRT PARK LP and REAR PK LP Fuses