GM Service Manual Online
For 1990-2009 cars only
Makes
🢒
Chevrolet
🢒
2007
🢒
Impala
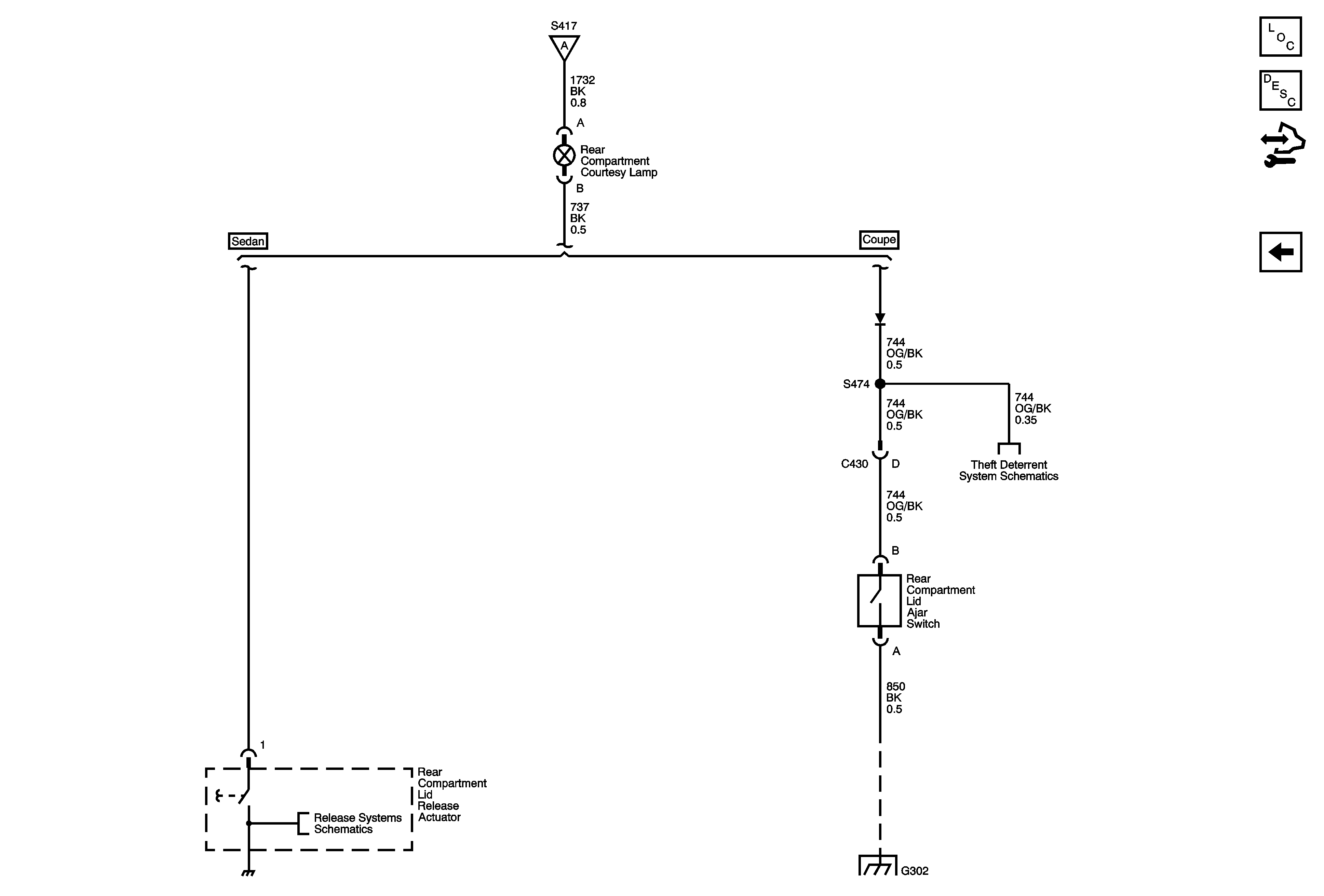
🢒 Rear Compartment Lights
Rear Compartment Lights
Rear Compartment Lights
Master Electrical Component List
Interior Lighting Systems Description and Operation
Control Module References
Passenger Compartment Lights
Passenger Compartment Lights
Theft Deterrent System Schematics
Release Systems Schematics
G302 (Coupe)