GM Service Manual Online
For 1990-2009 cars only
Makes
🢒
Chevrolet
🢒
2008
🢒
Impala
🢒 Switches
Switches
Switches
Master Electrical Component List
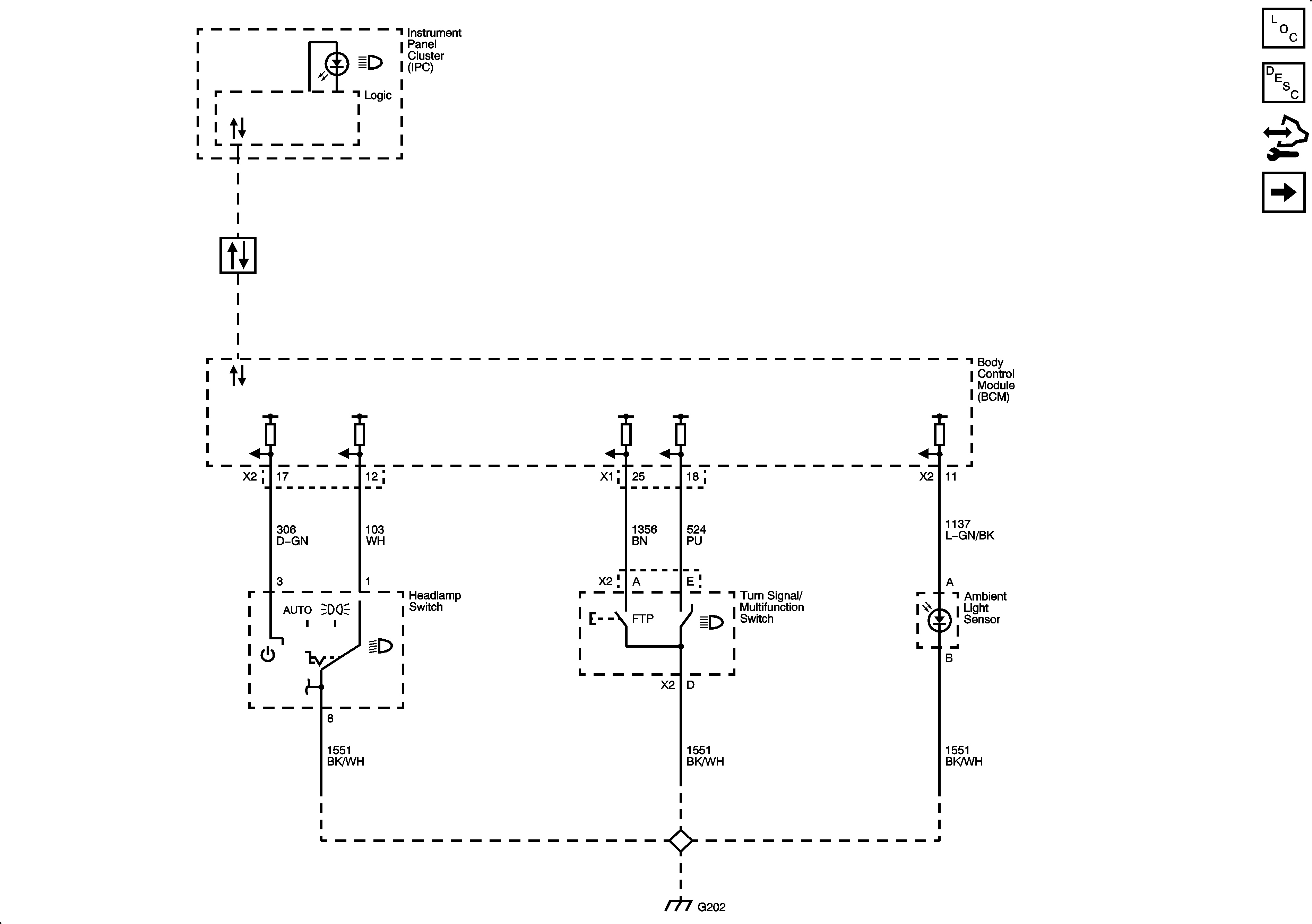
Exterior Lighting Systems Description and Operation
Control Module References
Headlamps
Power, Ground, and Low Speed GMLAN Serial Data
G202, and G204
G202, and G204