GM Service Manual Online
For 1990-2009 cars only
Makes
🢒
Chevrolet
🢒
2008
🢒
Impala
🢒 Power Window Circuits
Power Window Circuits
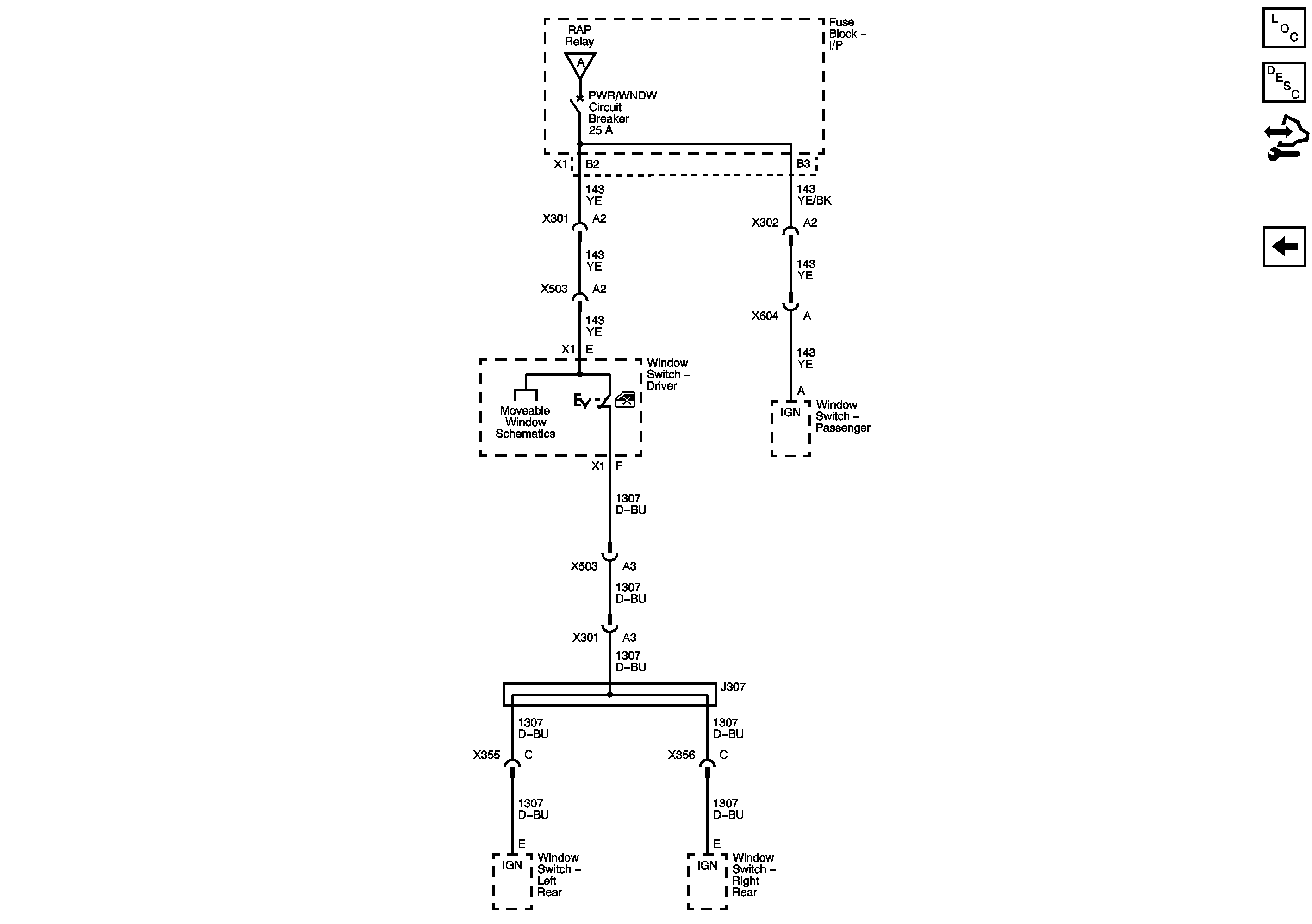
Retained Accessory Power - Power Window Circuits
Master Electrical Component List
Power Mode Description and Operation
Control Module References
RAP Fuse Circuits
RAP Fuse Circuits
Moveable Window Schematics