GM Service Manual Online
For 1990-2009 cars only
Makes
🢒
Chevrolet
🢒
1999
🢒
Malibu
🢒 Cell 21: A/C Controls
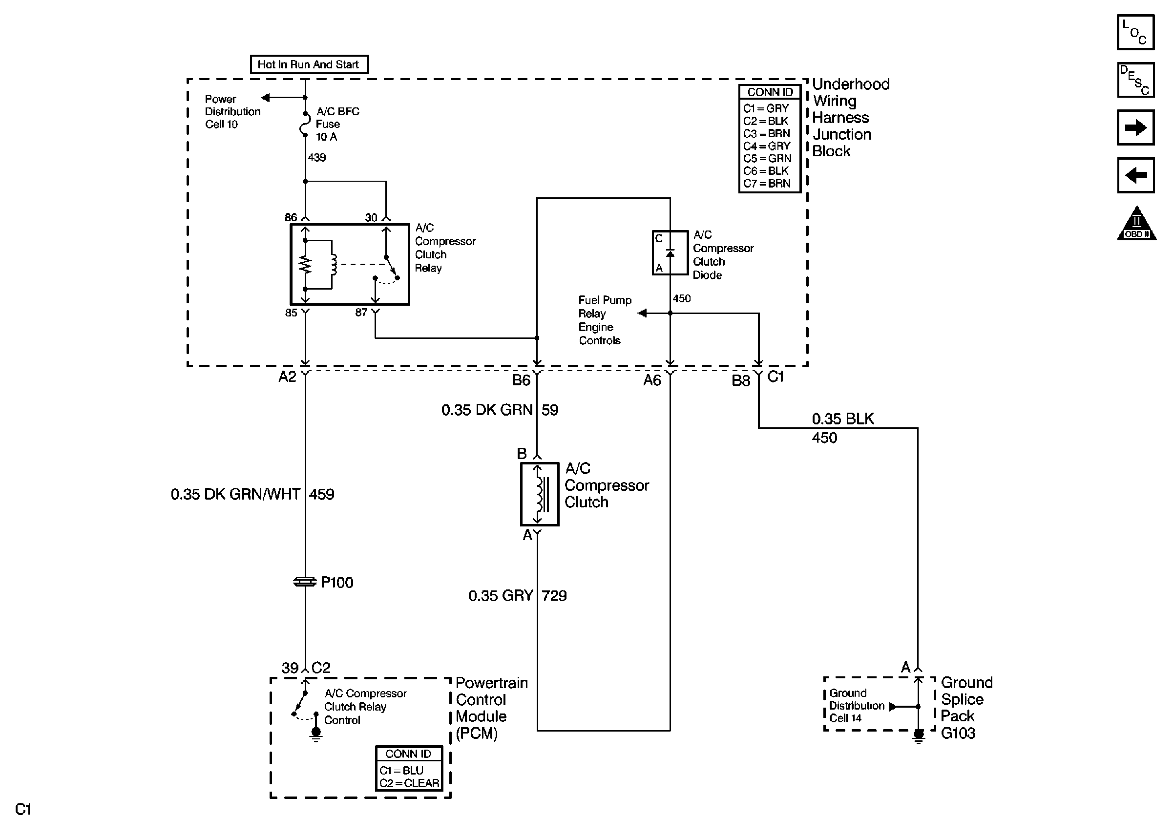
Cell 21: A/C Controls
Cell 21: A/C Controls
Engine Controls Components
Information Sensors/Switches Description
Cooling Fan Controls
Cell 21: Transaxle Controls (Switches)
OBDII Symbol Description Notice