GM Service Manual Online
For 1990-2009 cars only
Makes
🢒
Chevrolet
🢒
2000
🢒
Malibu
🢒
Body and Accessories
🢒
Body Rear End
🢒 Release Systems Schematics
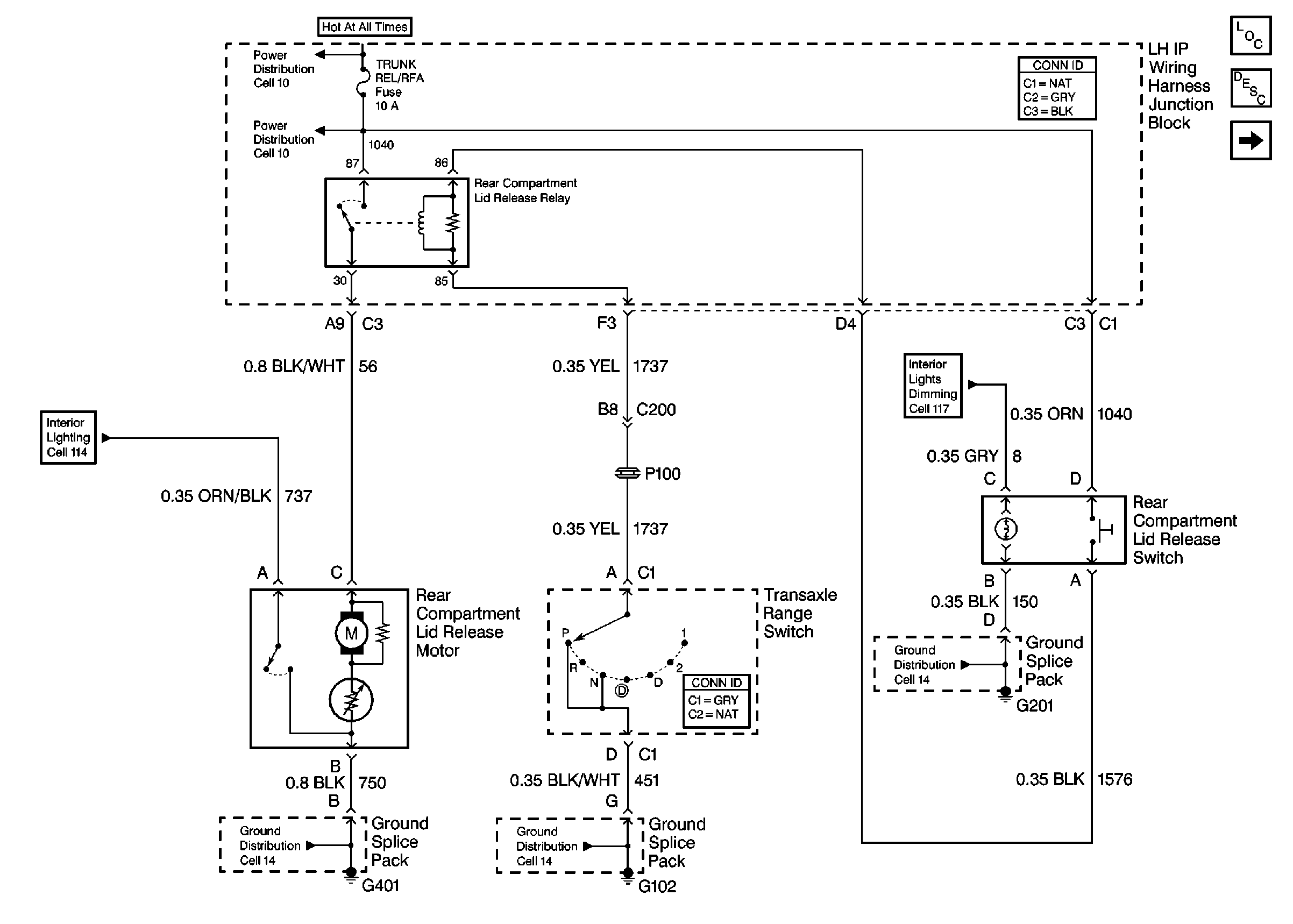
Figure
1:
Cell 134: Trunk Release without Keyless Entry
Body Rear End Components
Rear Compartment Lid Release Circuit Description
Cell 134: Trunk Release with Keyless Entry
OBD II Symbol Description Notice
L/H BEC BATT 1, AUX PWR/CIGAR, PARK LPS, PCM BATT, PWR SEAT, PWR MIRROR, DR LOCK and TRUNK REL/RFA Fuses
L/H BEC BATT 1, AUX PWR/CIGAR, PARK LPS, PCM BATT, PWR SEAT, PWR MIRROR, DR LOCK and TRUNK REL/RFA Fuses
G401
G102 and G104
G201
Courtesy and Instrument Panel Compartment Lamps
Instrument Panel Lamps
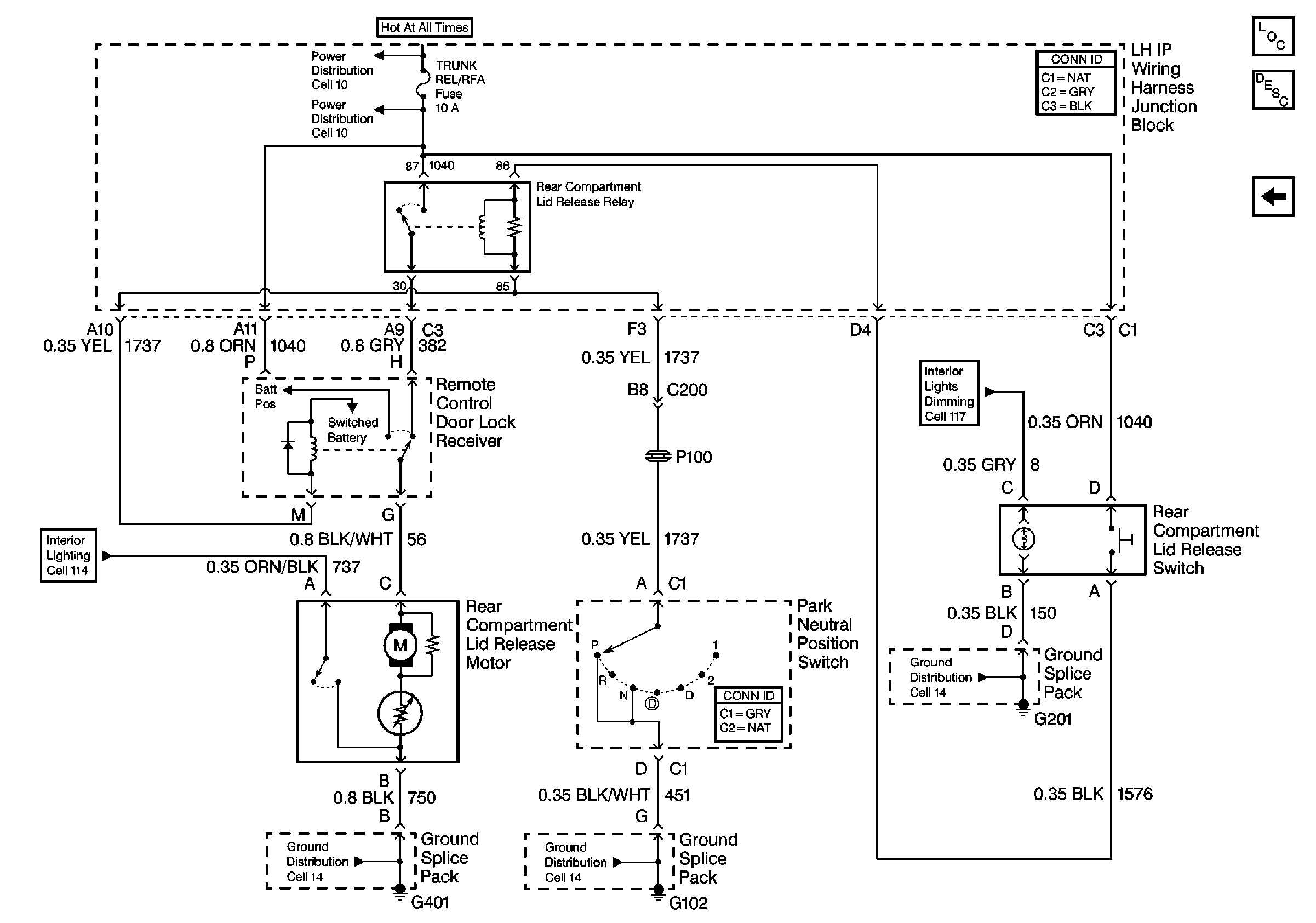
Figure
2:
Cell 134: Trunk Release with Keyless Entry
Body Rear End Components
Rear Compartment Lid Release Circuit Description
Cell 134: Trunk Release without Keyless Entry
OBD II Symbol Description Notice
L/H BEC BATT 1, AUX PWR/CIGAR, PARK LPS, PCM BATT, PWR SEAT, PWR MIRROR, DR LOCK and TRUNK REL/RFA Fuses
L/H BEC BATT 1, AUX PWR/CIGAR, PARK LPS, PCM BATT, PWR SEAT, PWR MIRROR, DR LOCK and TRUNK REL/RFA Fuses
G201
G401
G102 and G104
Courtesy and Instrument Panel Compartment Lamps
L/H BEC BATT 1, AUX PWR/CIGAR, PARK LPS, PCM BATT, PWR SEAT, PWR MIRROR, DR LOCK and TRUNK REL/RFA Fuses