GM Service Manual Online
For 1990-2009 cars only
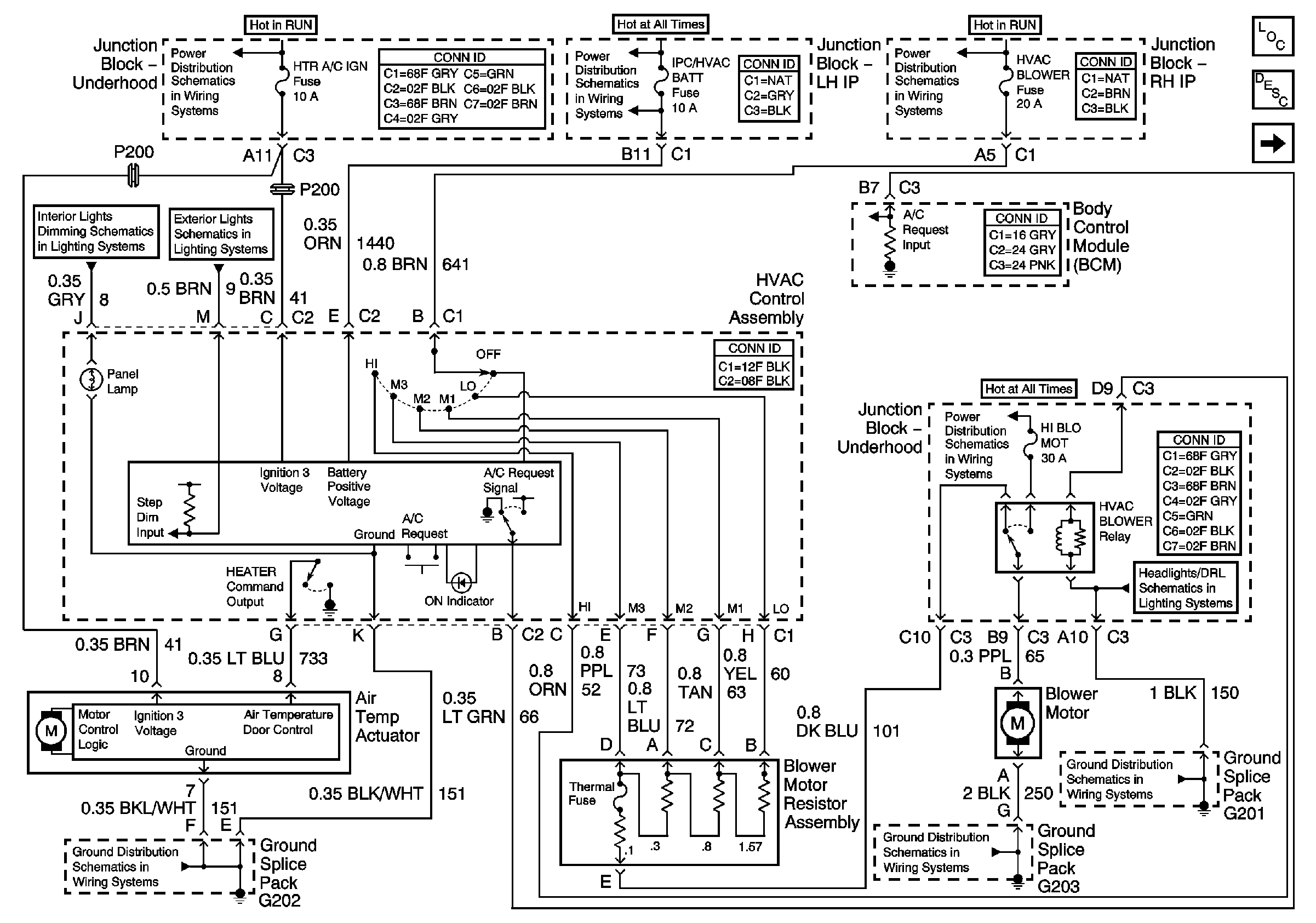
Figure 1:

Driver Controls


Object Number: 672251  Size: FS
Master Electrical Component List
Air Temperature Description and Operation
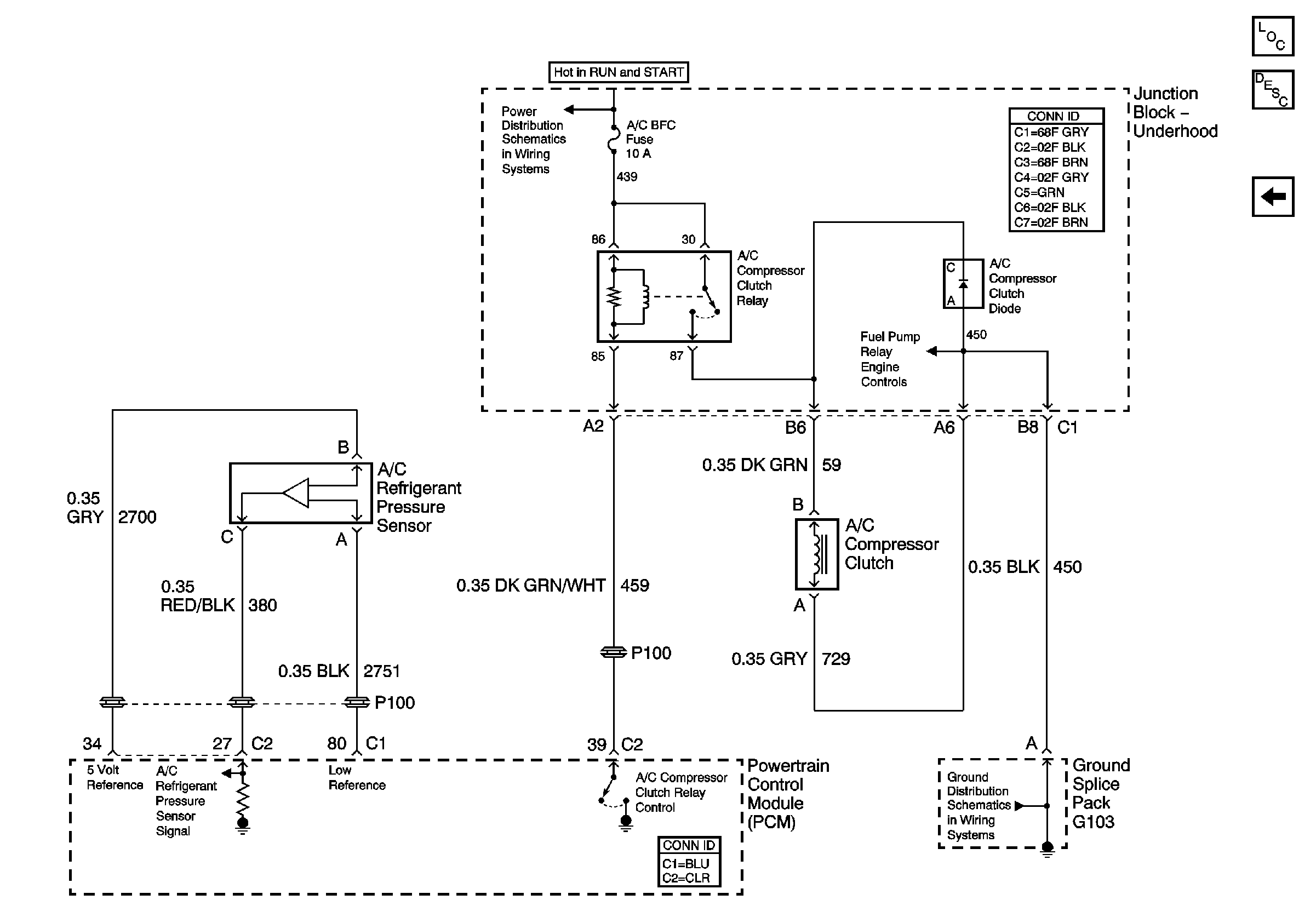
A/C Compressor Controls
HTR, A /C IGN, and ERLS Fuses
LH IP Junction Block BATT 2, STOP LPS, IPC/HVAC BATT, BFC BATT Fuses
PWR WINDOWS, CRUISE SW, CRUISE, SUNROOF and HVAC BLOWER Fuses
Panel Dimming
DRL & ALC Relays
Data Link Communications
RR DEFOG, HORN, HI BLO MOT, RH BEC BATT, AIR, COOL FAN 1, ABS, INTLPS, RDO BATT, FOG LPS Fuses, REAR DEFOGGER, HORN, FAN CONTROL 1 MODE CONTROL, FAN CONTROL 2 BLOWER MOTOR, AIR PUMP, FOG LAMPS Relays
DRL & ALC Relays
G203
G202
G201
Figure 2:

A/C Compressor Controls


Object Number: 672257  Size: FS
Master Electrical Component List
Air Temperature Description and Operation
Driver Controls
Power, Ground and Fuel Delivery
IGN MOD, B/U LMP, PCM IGN, F/P INJR, A/C BFC, AUTO TRANS and ABS IGN Fuses
G103 and G105
Figure 3:

Air Delivery and Vacuum Schematics


Object Number: 739802  Size: FS
A/C Compressor Controls
Master Electrical Component List