GM Service Manual Online
For 1990-2009 cars only
Makes
🢒
Chevrolet
🢒
2001
🢒
Malibu
🢒
Body and Accessories
🢒
Wiring Systems
🢒 Interior Lights Schematics
Figure
1:
Powers and Grounds
Master Electrical Component List
Interior Lighting Systems Description and Operation
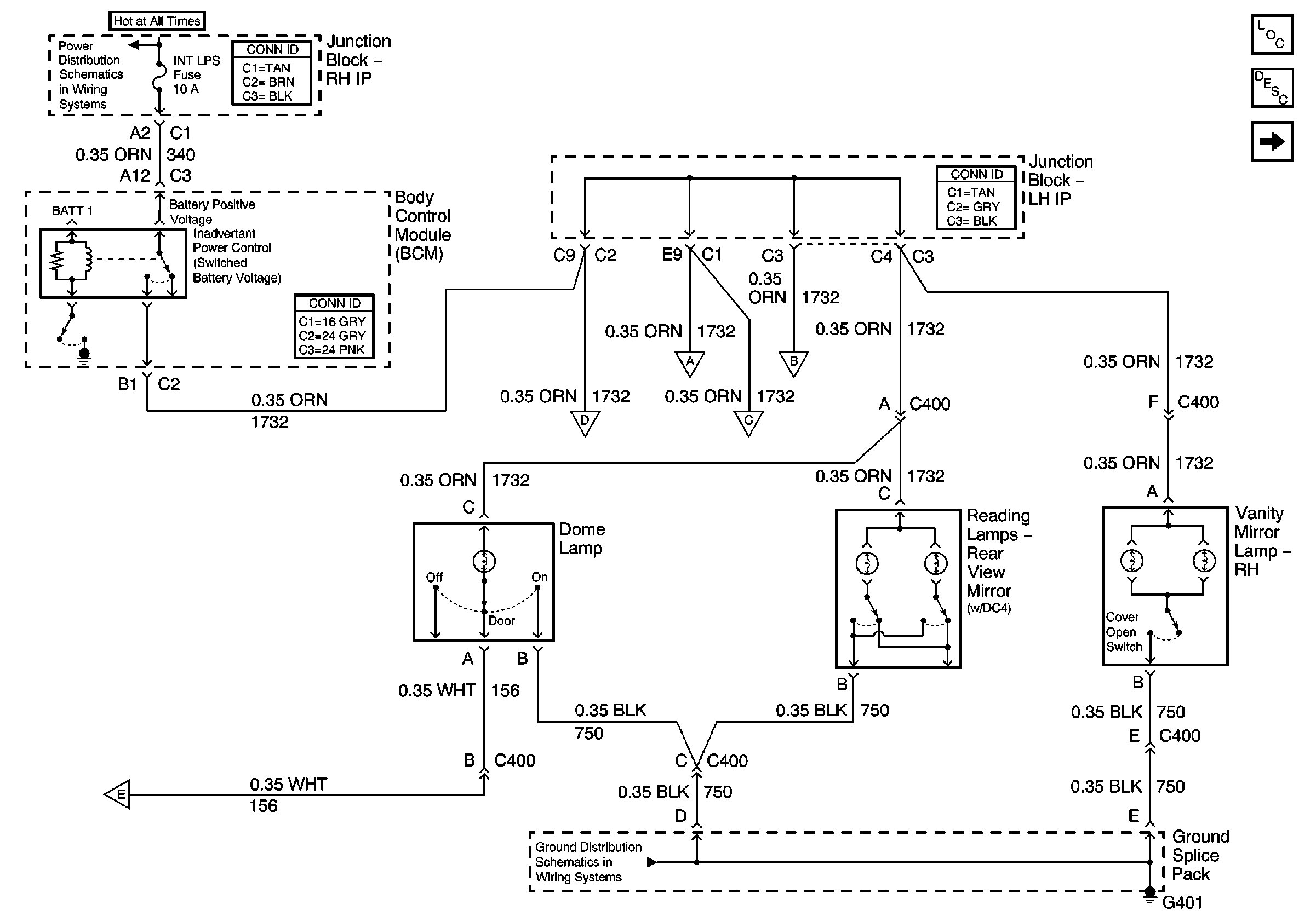
Courtesy Lights
RR DEFOG, HORN, HI BLO MOT, RH BEC BATT, AIR, COOL FAN 1, ABS, INTLPS, RDO BATT, FOG LPS Fuses, REAR DEFOGGER, HORN, FAN CONTROL 1 MODE CONTROL, FAN CONTROL 2 BLOWER MOTOR, AIR PUMP, FOG LAMPS Relays
Courtesy Lights
G401
Courtesy Lights
Courtesy Lights
Courtesy Lights
Courtesy Lights
Figure
2:
Courtesy Lights
Master Electrical Component List
Interior Lighting Systems Description and Operation
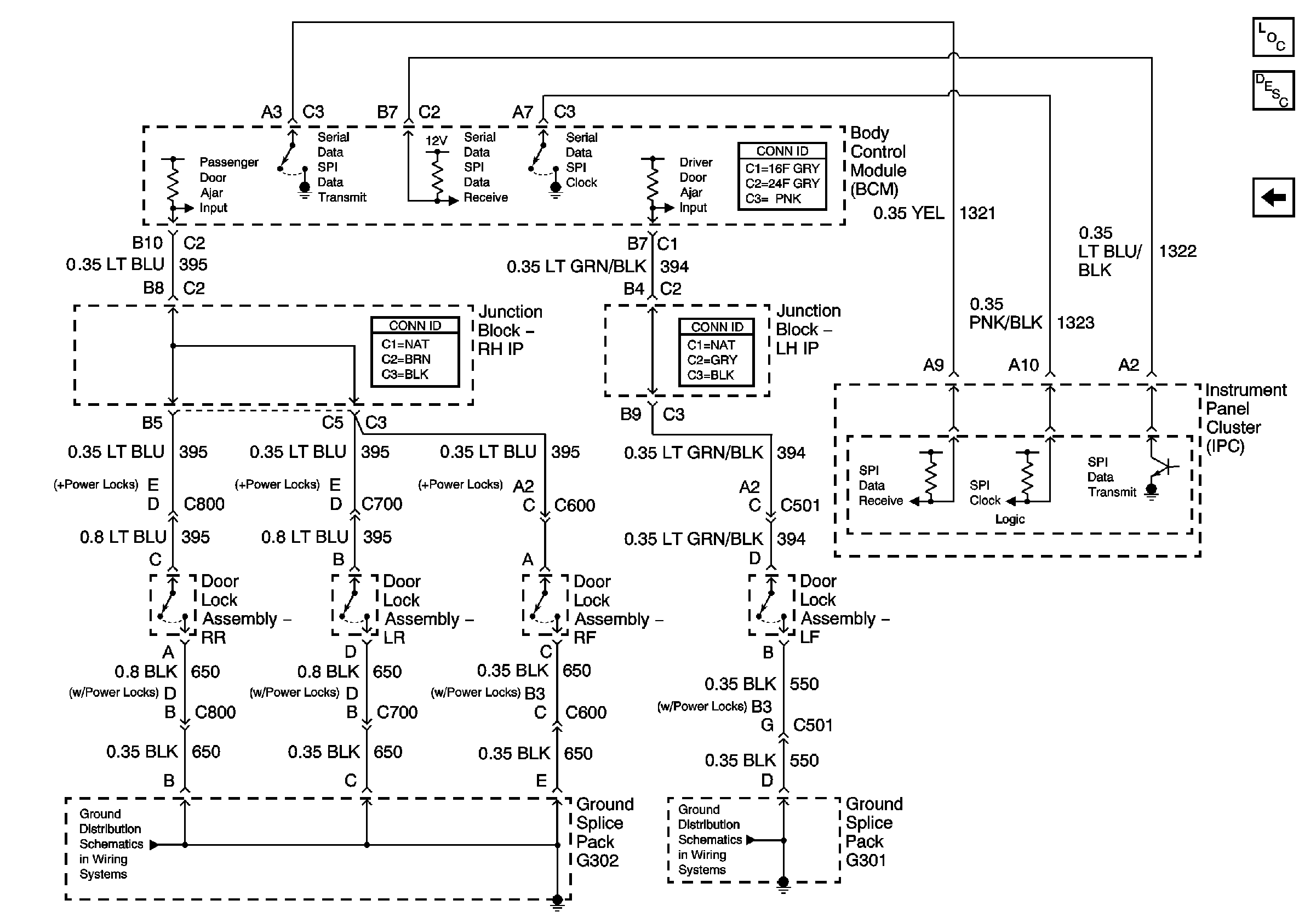
Door Ajar Switches
Powers and Grounds
Powers and Grounds
G401
G203
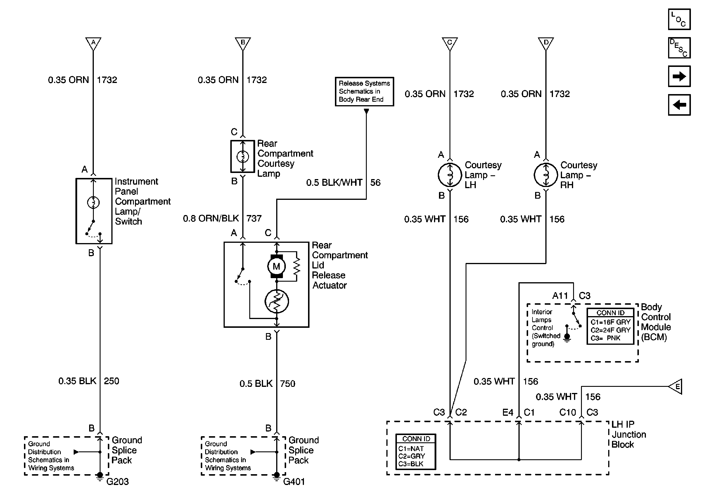
Rear Compartment Lid Release
Powers and Grounds
Powers and Grounds
Powers and Grounds
Powers and Grounds
Figure
3:
Door Ajar Switches
Master Electrical Component List
Interior Lighting Systems Description and Operation
Courtesy Lights
G301
G302