GM Service Manual Online
For 1990-2009 cars only
Makes
🢒
Chevrolet
🢒
2007
🢒
Optra
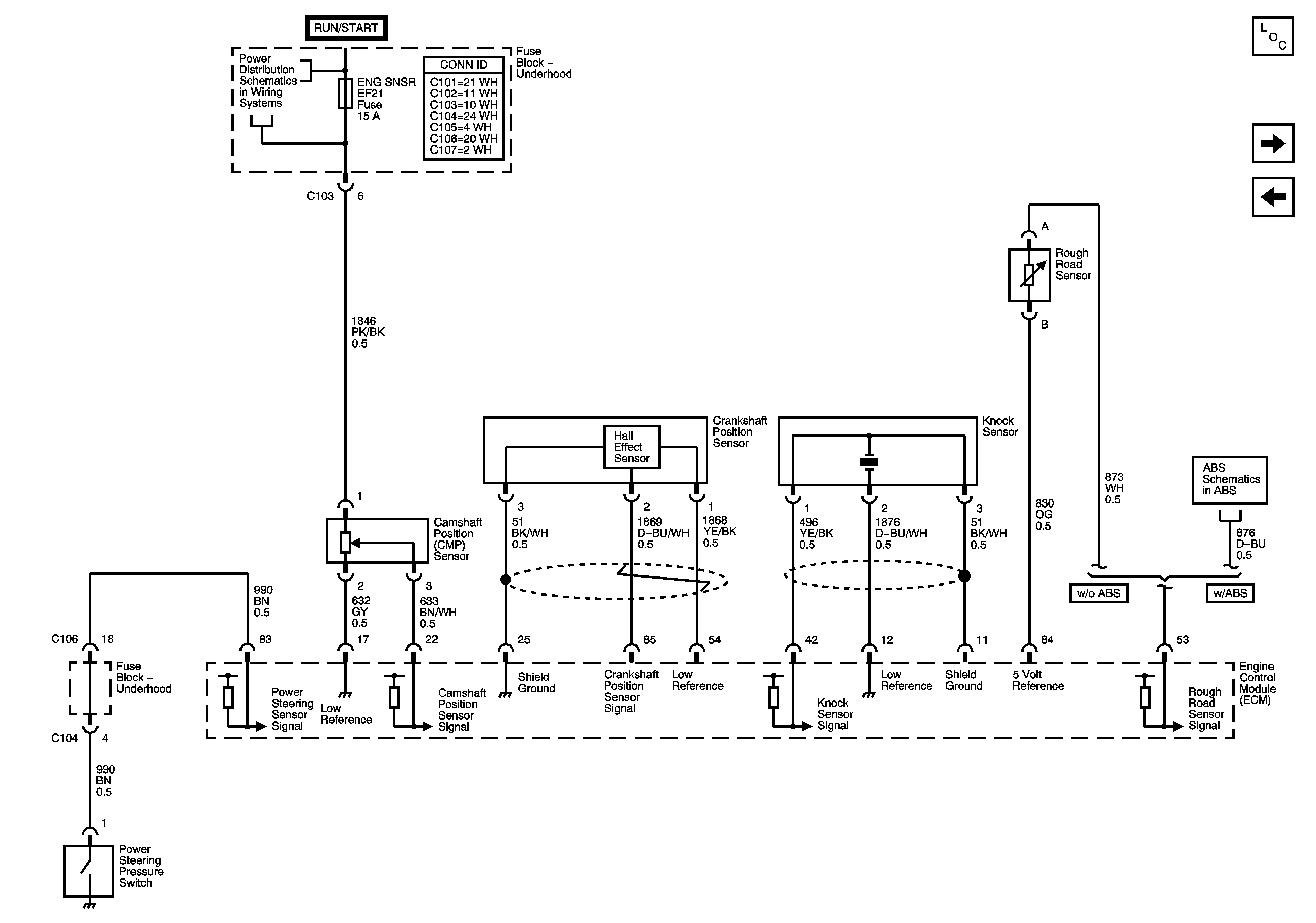
🢒 CMP, CKP, Knock, Rough Road Sensors, Power Steering Pressure Switch
CMP, CKP, Knock, Rough Road Sensors, Power Steering Pressure Switch
CMP, CKP, Knock, Rough Road Sensors, Power Steering Pressure Switch
Master Electrical Component List
Engine Data Sensors Main Throttle Intake Actuator (MTIA)
Ignition System
Underhood Fuse Block - Battery Feeds - 1of 2
Power, Ground, Wheel Speed Sensor