GM Service Manual Online
For 1990-2009 cars only
Makes
🢒
Chevrolet
🢒
2007
🢒
Optra
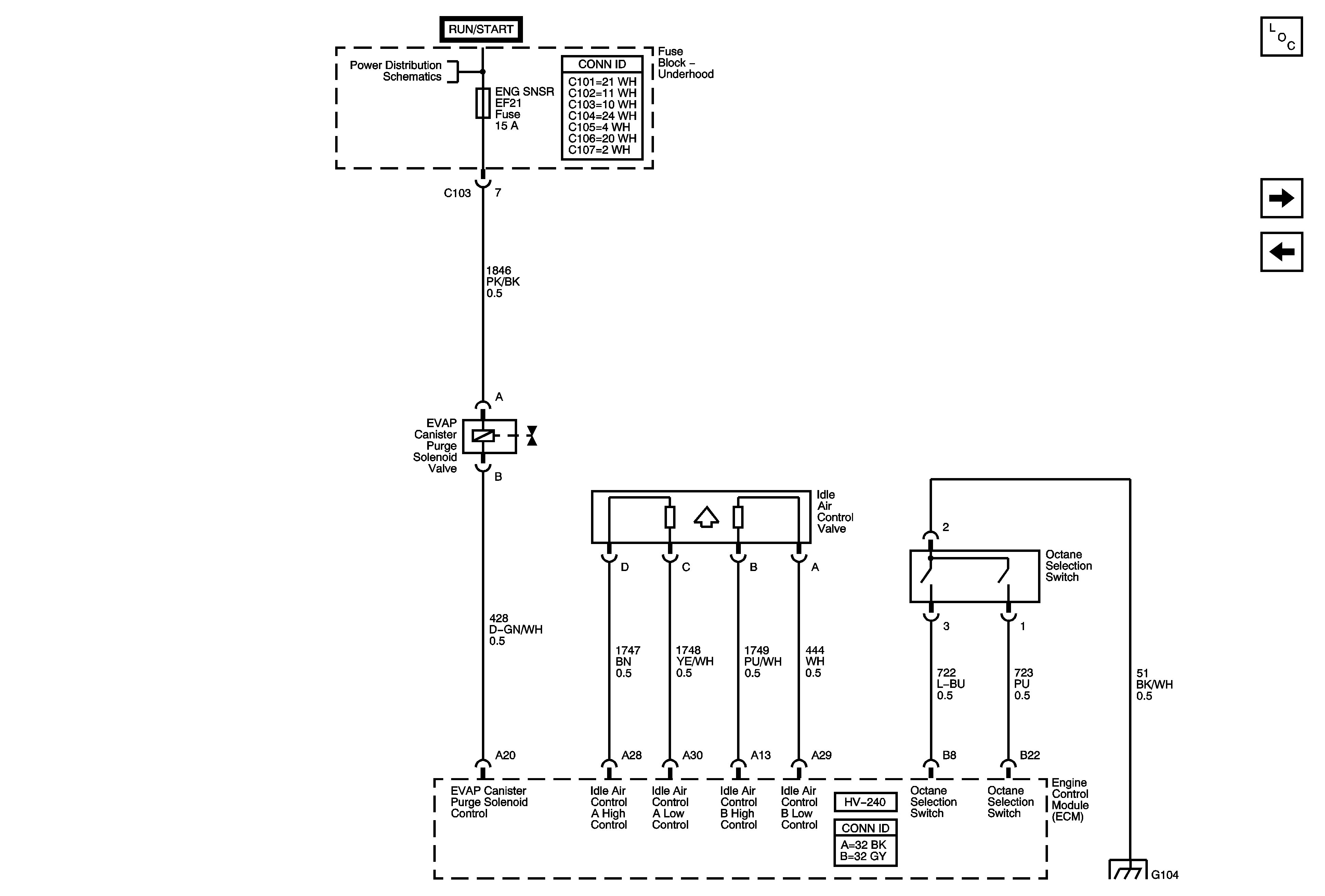
🢒 EGR, EVAP, IAC, Octane Selection Switch
EGR, EVAP, IAC, Octane Selection Switch
EGR, EVAP, IAC, Octane Selection Switch
Master Electrical Component List
Controlled/Monitored Subsystem References
Fuel Pump and Fuel Injectors
Underhood Fuse Block - Battery Feeds - 1of 2
G104