GM Service Manual Online
For 1990-2009 cars only
Makes
🢒
Chevrolet
🢒
2008
🢒
Optra
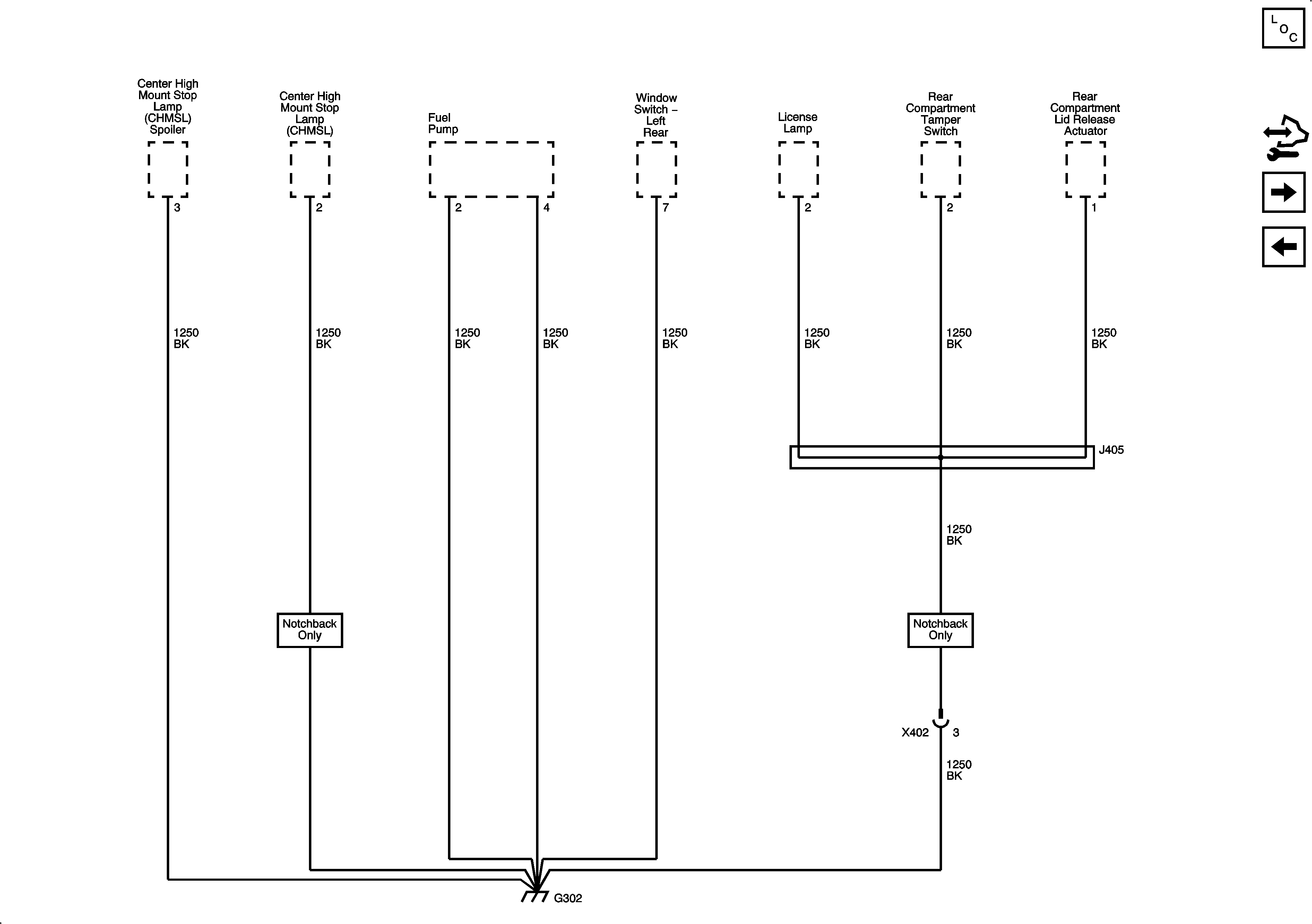
🢒 G302
G302
G302
Master Electrical Component List
Control Module References
G303, G401
G205, G301