GM Service Manual Online
For 1990-2009 cars only

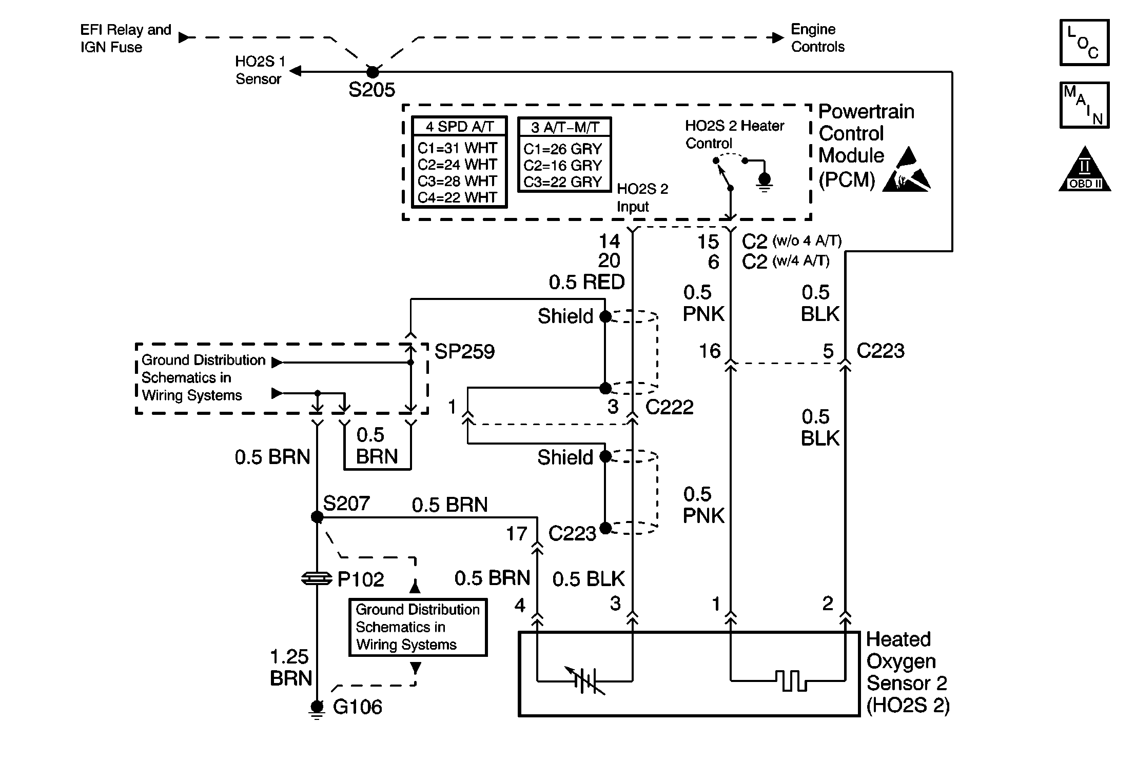
Object Number: 629799  Size: MF
Engine Controls Component Views
HO2S
OBD II Symbol Description Notice
Ground Distribution Schematics
Ground Distribution Schematics
Powertrain Control Module Connector End Views
Powertrain Control Module Connector End Views
Handling ESD Sensitive Parts Notice

Circuit Description

To control emissions of hydrocarbons (HC), carbon monoxide (CO), and oxides of nitrogen (NOx), a three-way catalytic converter is used. The catalyst within the converter promotes a chemical reaction which oxidizes the HC and CO present in the exhaust gas, converting the HC and the CO into harmless water vapor and carbon dioxide. The catalyst also reduces NOx by converting the NOx to nitrogen. The PCM has the ability to monitor this process using the heated oxygen sensors HO2S 1 and HO2S 2. The HO2S 1 produces an output signal which indicates the amount of oxygen present in the exhaust gas entering the three-way catalytic converter. The HO2S 2 produces an output signal which indicates the oxygen storage capacity of the catalyst. This in turn indicates the catalysts ability to convert exhaust gases efficiently. If the catalyst is operating efficiently, the HO2S 1 signal will be far more active than that produced by the HO2S 2.

Conditions fro Running the DTC

    • The engine coolant temperature is more than or equal to 70°C (158°F).
    • The engine speed is more than 1,600 RPM.

Conditions for Setting the DTC

    • The average HO2S 2 voltage is more than or equal to 0.4 volt.
    • The average HO2S 2 voltage is less than or equal to 0.5 volt.

Action Taken When the DTC Sets

    • The PCM illuminates the malfunction indicator lamp (MIL) during the second key cycle in which the DTC sets.
    • The PCM stores the conditions which were present when the DTC set as Freeze Frame data.
    • The PCM will turn the HO2S 2 heater OFF.

Conditions for Clearing the MIL/DTC

    • The PCM turns OFF the MIL on the third consecutive trip cycle during which the diagnostic has been run and the fault condition is no longer present.
    • A DTC clears after 40 consecutive warm-up cycles have occurred without a fault.
    • A DTC can be cleared by using the scan tool Clear DTC Information function.

Diagnostic Aids

A damaged harness. Inspect the wiring harness for damage. If the harness appears to be OK, observe the HO2S 2 display on the scan tool while moving the connectors and the wiring harnesses related to the sensor. A change in the HO2S 2 display will indicate the location of the fault.

An intermittent malfunction may be caused by fault in the HO2S circuit sensor electrical circuit. Inspect the wiring harness and components for any of the following conditions:

    • Any backed-out terminals
    • Any improper mating of terminals
    • Any broken electrical connector locks
    • Any improperly formed or damaged terminals
    • Any faulty terminal-to-wire connections
    • Any physical damage to the wiring harness
    • A broken wire inside the insulation
    • Any corrosion of the electrical connections, the splices, or the terminals

Repair any electrical circuit faults that were found. Refer to Wiring Repairs in Wiring Systems.

The information included in the Freeze Frame data can be useful in determining the vehicle operating conditions when the DTC first set.

Test Description

The numbers below refer to the step numbers in the diagnostic table.

  1. The OBD System Check prompts the technician to complete some basic checks and store the Freeze Frame data on the scan tool if applicable. This creates an electronic copy of the data taken when the fault occurred. The information is then stored in the scan tool for later reference.

  2. This step checks whether the malfunction is a high input condition.

  3. In this step the DMM is used as a low current voltage source taking the place of the HO2S.

    This step checks whether the malfunction is a low input condition.

  4. This step determines if the DTC P0136 is the result of a hard failure or an intermittent condition.

Step

Action

Values

Yes

No

1

Did you perform the Powertrain On-Board Diagnostic (OBD) System Check?

--

Go to Step 2

Go to Powertrain On Board Diagnostic (OBD) System Check

2

  1. Perform the scan tool Clear DTC Information function.
  2. Place the vehicle into Check mode, using the scan tool.
  3. Operate the vehicle within the Freeze Frame conditions as noted.

Does DTC P0136 set?

--

Go to Step 3

Go to Diagnostic Aids

3

  1. Remove the front floor console. Refer to Front Floor Console Replacement in Instrument Panel, Gauges, and Console.
  2. Pull the passenger side carpet back from along the console in order to gain access to the HO2S 2 connector.
  3. Disconnect the HO2S 2 connector.
  4. Turn ON the ignition, with the engine OFF.
  5. Set a digital multimeter (DMM) to measure DC millivolts.
  6. Place the positive lead of the DMM on battery positive voltage, and the negative lead on the HO2S 2 sensor input circuit terminal (body harness side).
  7. Observe the HO2S 2 scan tool parameter.

Is the voltage near the specified voltage?

1155 mV

Go to Step 4

Go to Step 5

4

  1. Connect a test lamp to battery voltage.
  2. Probe the HO2S 2 sensor ground circuit terminal at the HO2S connector on the body harness side.

Does the test lamp illuminate?

--

Go to Step 7

Go to Step 6

5

  1. Check for an open or short in the HO2S 2 input circuit between the HO2S 2 and the PCM connector.
  2. Repair as necessary. Refer to Wiring Repairs in Wiring Systems.

Was a repair necessary?

--

Go to Step 9

Go to Step 8

6

Repair the open in the HO2S 2 ground circuit between the HO2S 2 and G106. Refer to Wiring Repairs in Wiring Systems.

Is the action complete?

--

Go to Step 9

--

7

Replace the HO2S 2. Refer to Heated Oxygen Sensor Replacement .

Is the action complete?

--

Go to Step 9

--

8

Replace the PCM. Refer to Powertrain Control Module Replacement .

Is the action complete?

--

Go to Step 9

--

9

  1. Perform the scan tool Clear DTC Information function and road test the vehicle within the Freeze Frame conditions that set the DTC.
  2. Review the scan tool data and check for DTCs. The repair is complete if no DTCs are stored.

Are any DTCs displayed on the scan tool?

--

Go to Diagnostic Trouble Code (DTC) List

System OK