GM Service Manual Online
For 1990-2009 cars only
Makes
🢒
Chevrolet
🢒
2000
🢒
S10 Pickup - 2WD
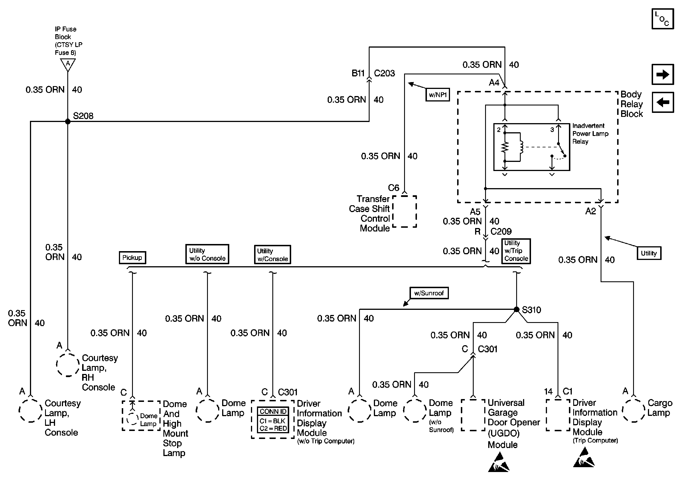
🢒 Cell 10: Inadvertent Power Lamp Relay
Cell 10: Inadvertent Power Lamp Relay
Cell 10: Inadvertent Power Lamp Relay
Cell 10: INT BATT Fuse
Driver Information Systems Connector End Views
Handling ESD Sensitive Parts Notice
Handling ESD Sensitive Parts Notice
Power and Grounding Components
Cell 10: AUX PWR, RDO BATT and HDLP SW Fuses
Cell 10: INT BATT Fuse