GM Service Manual Online
For 1990-2009 cars only
Makes
🢒
Chevrolet
🢒
2000
🢒
S10 Pickup - 2WD
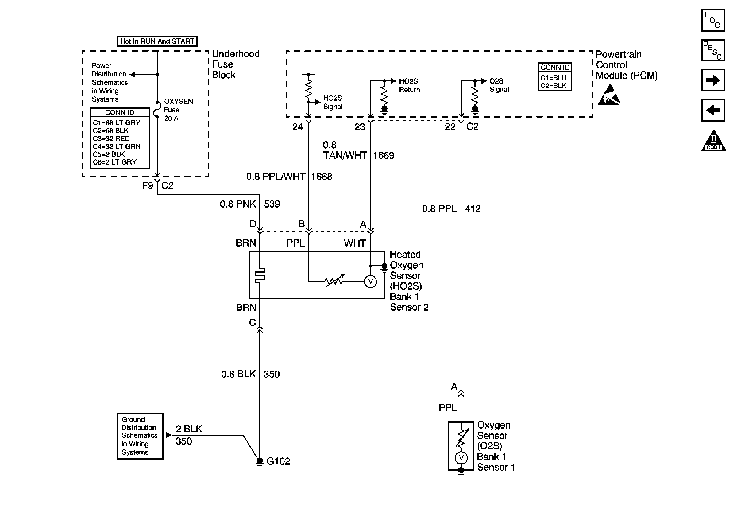
🢒 Oxygen Sensors
Oxygen Sensors
Oxygen Sensors
Engine Controls Components
Information Sensors/Switches Description
Secondary AIR Pump Control
MAP, IAT, TPS and ECT Sensors
OBD II Symbol Description Notice
Ign RUN and START Bus Bar
Power and Grounding Connector End Views
Powertrain Control Module Connector End Views
Handling ESD Sensitive Parts Notice
G102 (Except Export)