GM Service Manual Online
For 1990-2009 cars only
Makes
🢒
Chevrolet
🢒
2000
🢒
S10 Pickup - 2WD
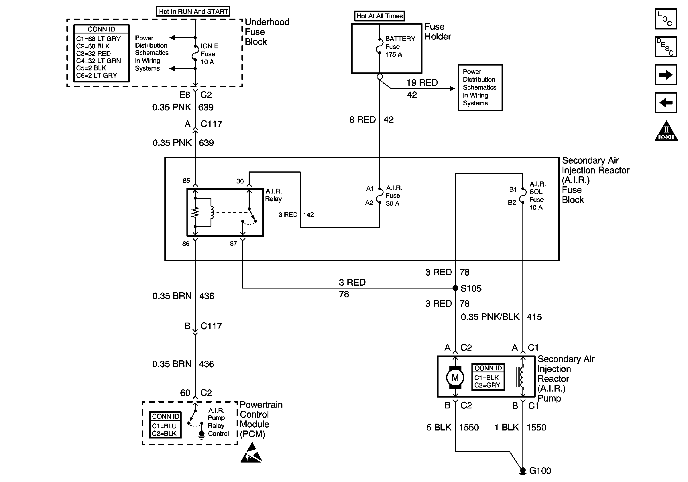
🢒 Secondary AIR Pump Control
Secondary AIR Pump Control
Secondary AIR Pump Control
Engine Controls Components
Information Sensors/Switches Description
Vehicle Speed Sensor (VSS) Signal
Oxygen Sensors
OBD II Symbol Description Notice
Power and Grounding Connector End Views
Ign RUN and START Bus Bar
B+ Bus Bar
Powertrain Control Module Connector End Views
Handling ESD Sensitive Parts Notice
Engine Controls Connector End Views