GM Service Manual Online
For 1990-2009 cars only
Makes
🢒
Chevrolet
🢒
2000
🢒
S10 Pickup - 2WD
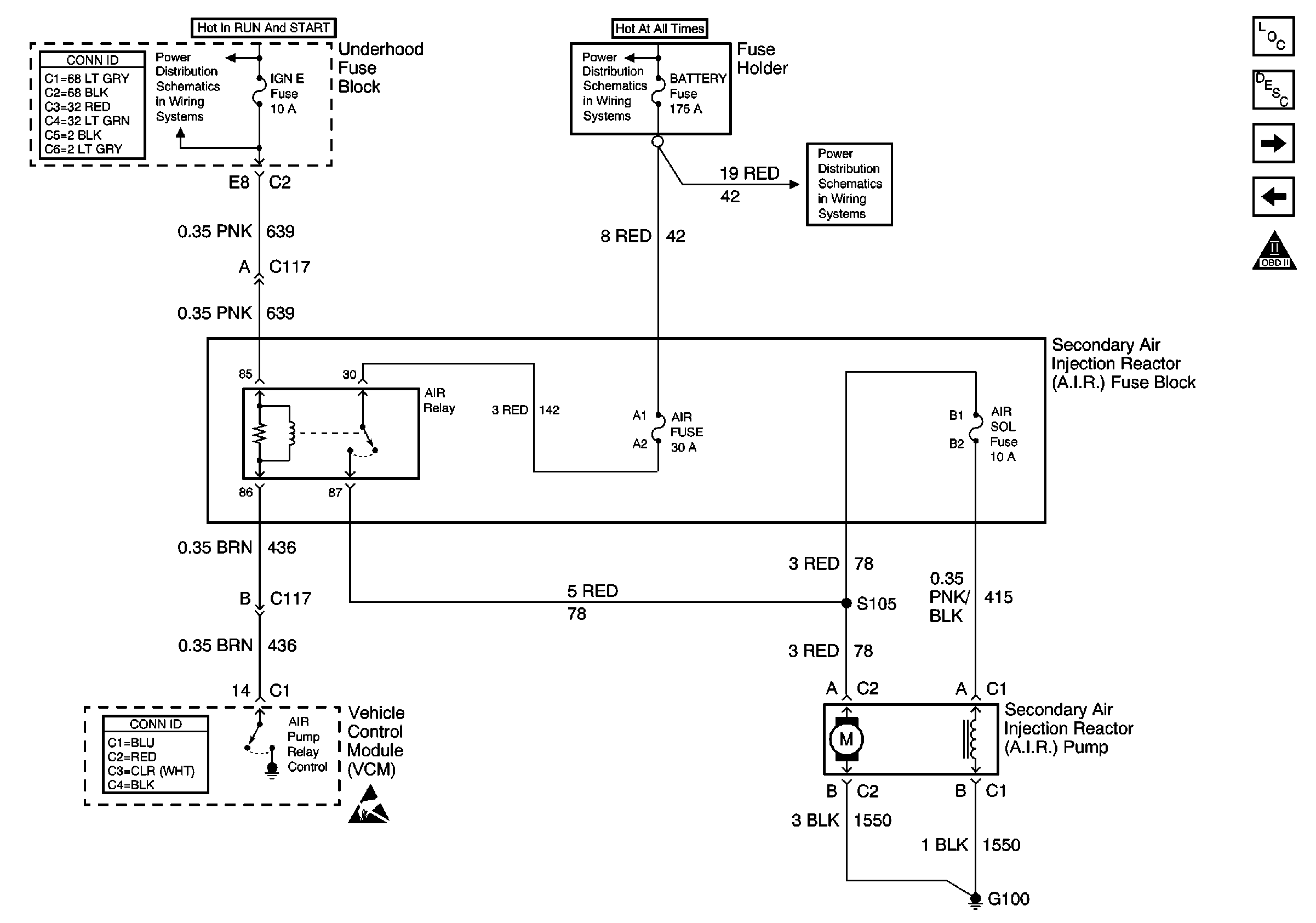
🢒 Secondary AIR Pump Control
Secondary AIR Pump Control
Secondary AIR Pump Control
Engine Controls Components
Vehicle Control Module Description
A/C Compressor Control
EGR and EVAP Valves
OBD II Symbol Description Notice
Power and Grounding Connector End Views
IGN C, IGN A Fuses and Ignition and Start Switch
B+ Bus Bar
VCM Connector End Views
Handling ESD Sensitive Parts Notice