GM Service Manual Online
For 1990-2009 cars only
Makes
🢒
Chevrolet
🢒
2000
🢒
S10 Pickup - 2WD
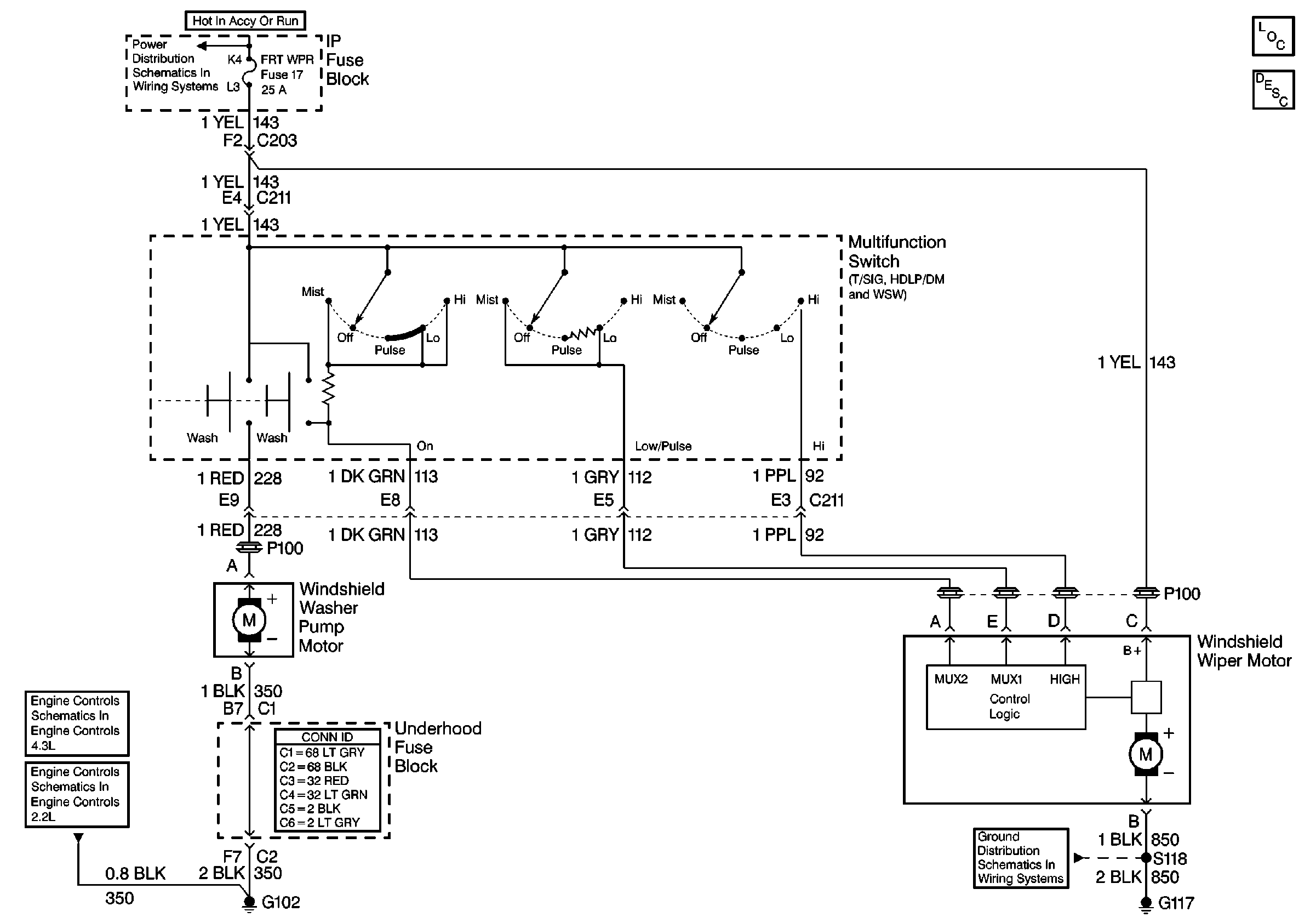
🢒 Wiper/Washer System (Pulse) Schematic
Wiper/Washer System (Pulse) Schematic
Wiper/Washer System Components
Wiper/Washer System Circuit Description
Headlamps, Low Beam and DRL Relay (Envoy)
Fuel Pump and Sender
Fuel Injectors and Fuel Pump
Power and Grounding Connector End Views
G104 and G117