GM Service Manual Online
For 1990-2009 cars only
Makes
🢒
Chevrolet
🢒
1999
🢒
S10 - Electric
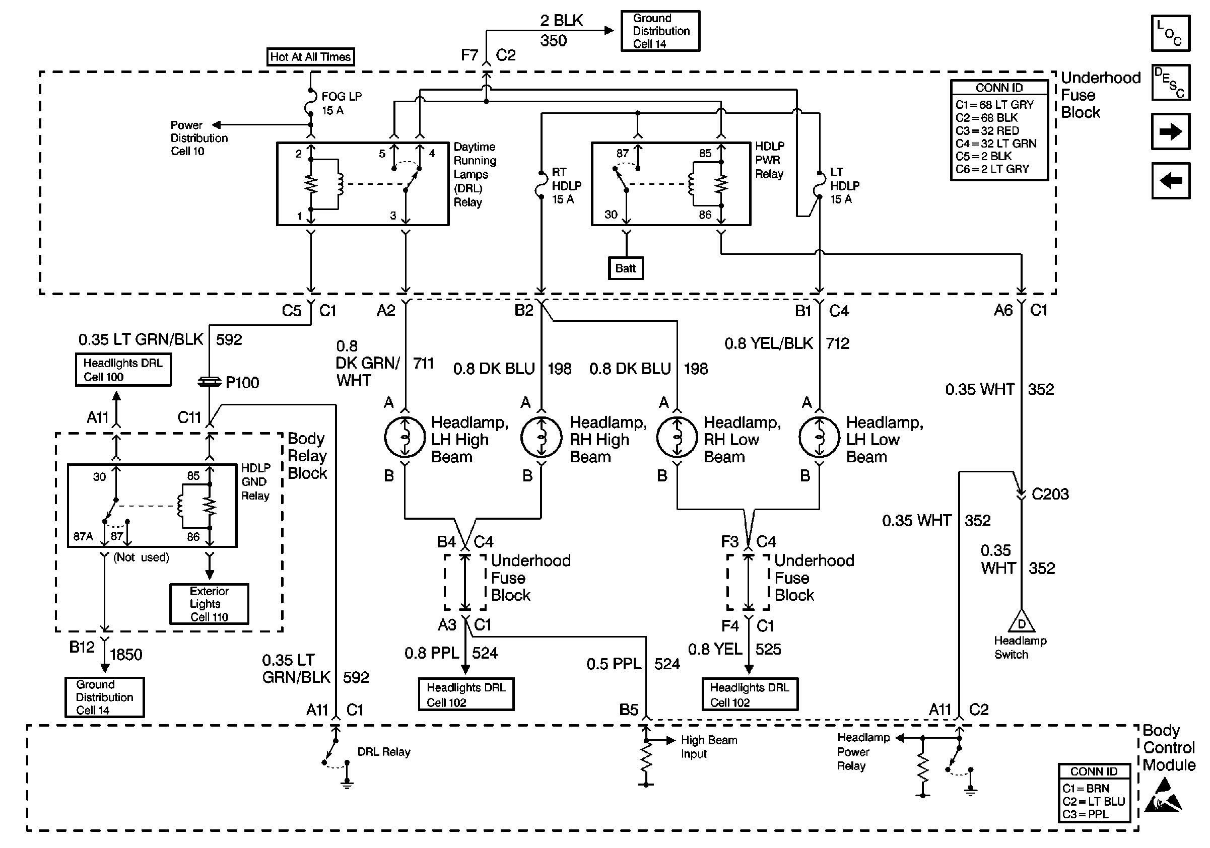
🢒 Cell 51: DRL, HDLP PWR and HDLP GND Relays
Cell 51: DRL, HDLP PWR and HDLP GND Relays
Cell 51: DRL, HDLP PWR and HDLP GND Relays
Cell 10: MIR/LKS and FOG LP Fuses
Cell 14: Underhood Grounds
Power and Grounding Connector End Views
Body Control Module Components
Body Control System Circuit Description
Cell 51: LT TURN, RT TURN Fuses and Instrument Cluster
Cell 51: Headlamp Switch, Inadvertent Power Relay and Courtesy Lamp Relay
Cell 102: Headlamp Grounding Relay and Flash-To-Pass Switch
Cell 14: G200, G201 and G207
Cell 114: Headlamp Switch and HDLP SW, PARK LP Fuses
Cell 102: DRL and Headlamp Power Relays
Cell 102: DRL and Headlamp Power Relays
Body Control System Connector End Views
Handling ESD Sensitive Parts Notice
Cell 51: Headlamp Switch, Inadvertent Power Relay and Courtesy Lamp Relay