GM Service Manual Online
For 1990-2009 cars only
Makes
🢒
Chevrolet
🢒
2003
🢒
SSR
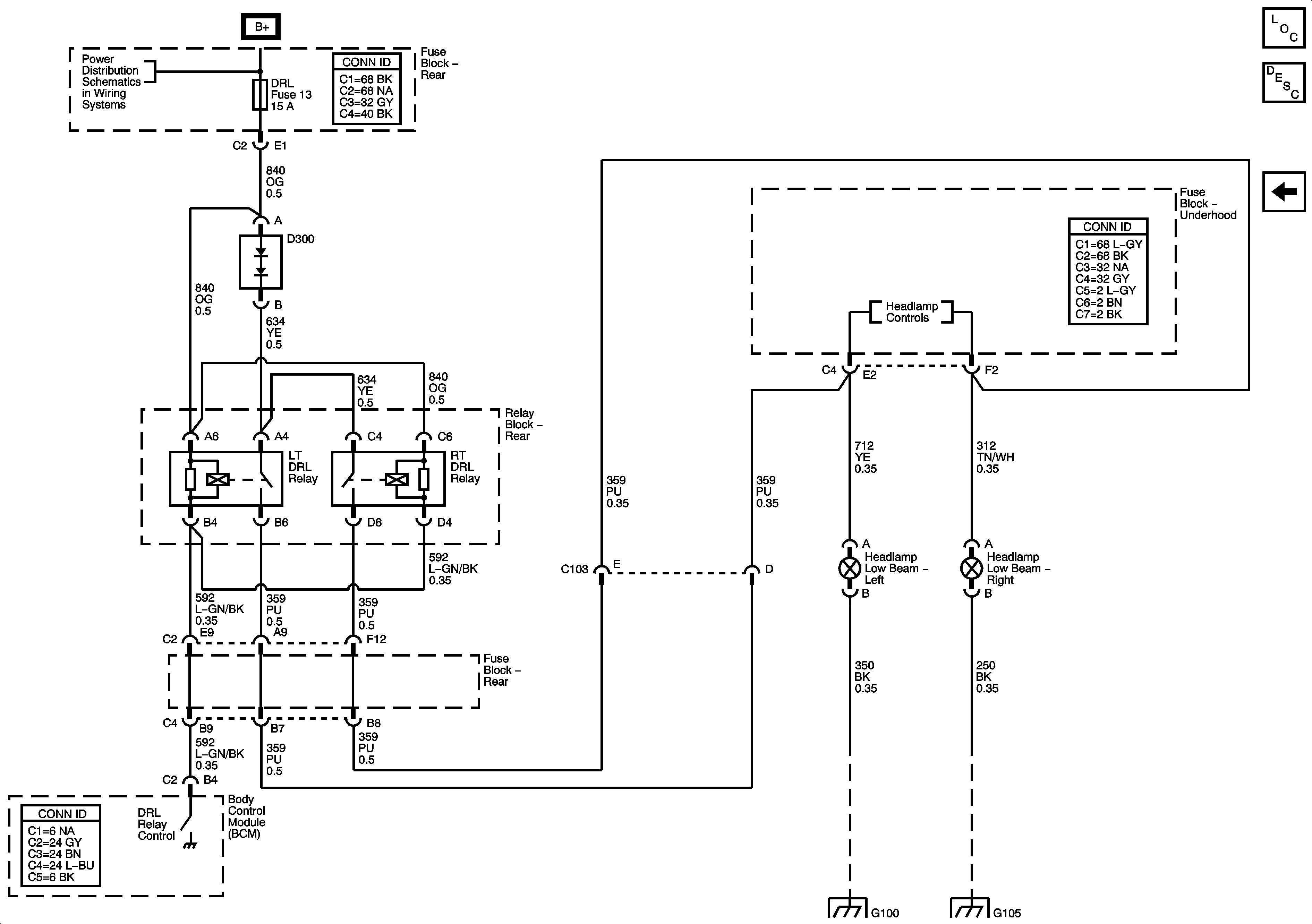
🢒 Day Time Running Lamp (DRL) Relay Control
Day Time Running Lamp (DRL) Relay Control
Day Time Running Lamp (DRL) Relay Control
Master Electrical Component List
Exterior Lighting Systems Description and Operation
Headlamp Relay Control
B+ Bus - Fuse Block - Rear
G100, G102
G105