GM Service Manual Online
For 1990-2009 cars only
Makes
🢒
Chevrolet
🢒
2003
🢒
SSR
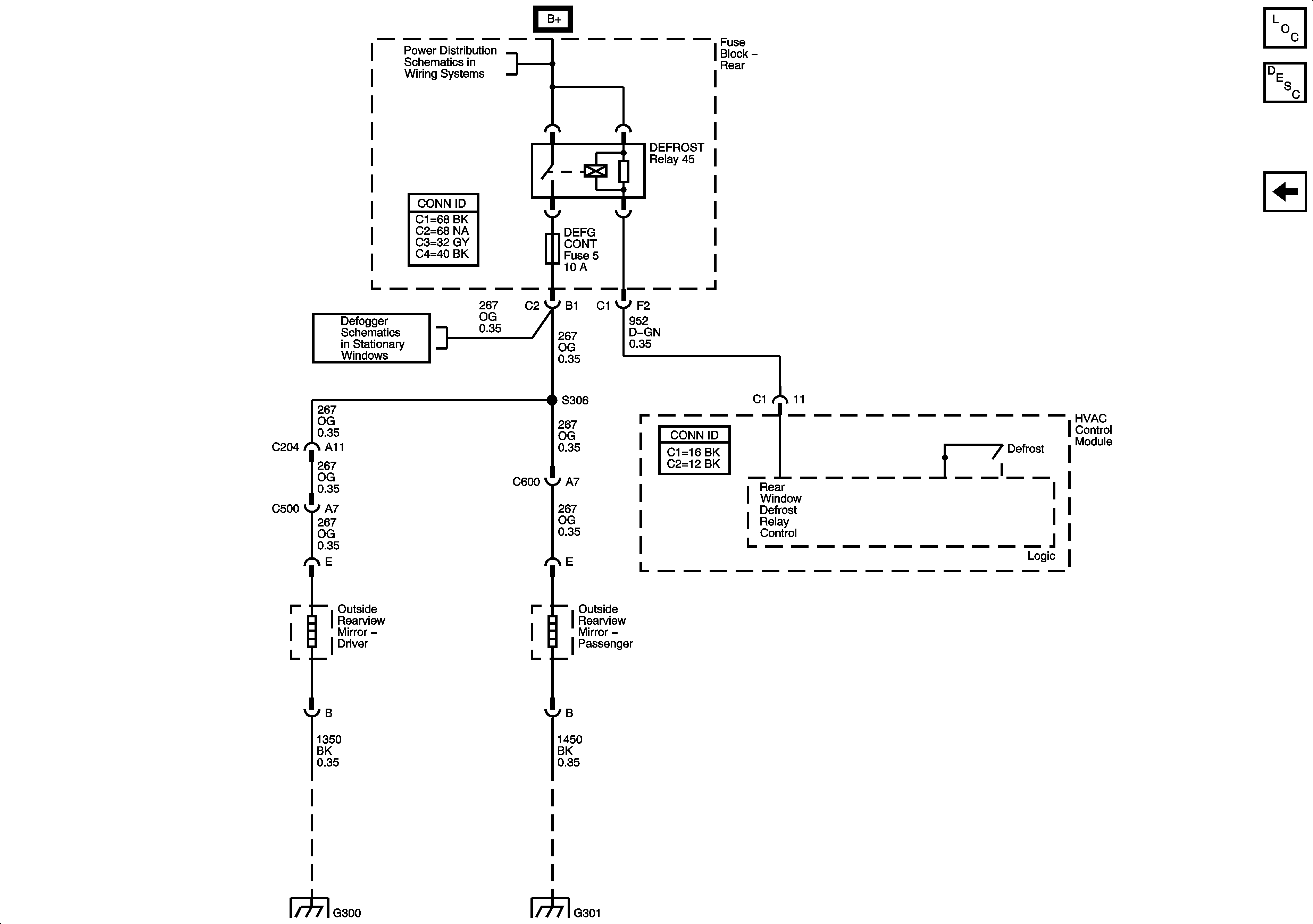
🢒 Heated Mirrors
Heated Mirrors
Heated Mirrors
Master Electrical Component List
Outside Mirror Description and Operation Power Mirrors
Power Mirrors
B+ Bus - Fuse Block - Rear
Defogger Schematics
G300
G301, G302