GM Service Manual Online
For 1990-2009 cars only
Makes
🢒
Chevrolet
🢒
1998
🢒
Tracker - 2WD
🢒
Body and Accessories
🢒
Wipers/Washer Systems
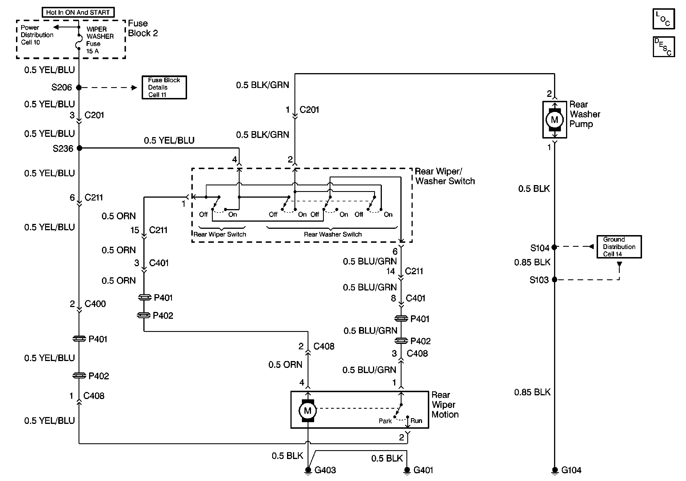
🢒 Wiper/Washer System (Pulse) Schematics
Rear Wiper/Washer Schematics
Power Distribution Schematics
Fuse Block Schematics
Ground Distribution Schematics
Wiper/Washer System Components
Rear Wiper/Washer System Circuit Description