GM Service Manual Online
For 1990-2009 cars only
Makes
🢒
Chevrolet
🢒
2000
🢒
Tracker - 2WD
🢒
Body and Accessories
🢒
Lighting Systems
🢒 Interior Lights Schematics
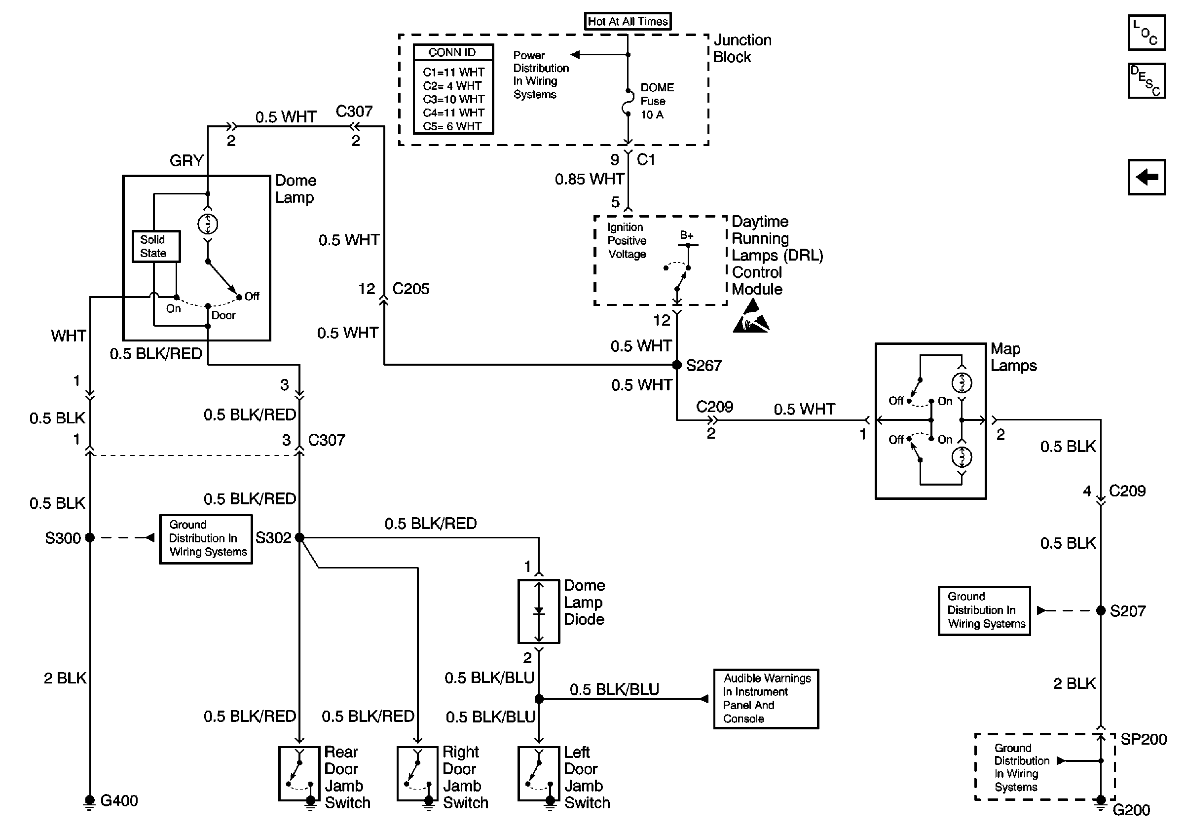
Figure
1:
4 Door DRL, Dome Lamp Diode
Lighting Systems Components
Interior Lights Circuit Description
2 Door DRL, Dome Lamp Diode
HAZ, D/L, TAIL, STOP and DOME Fuses
Handling ESD Sensitive Parts Notice
Multifunction Alarm and Seat Belt/Jamb Switches
G200-G201
G200 (1 of 2)
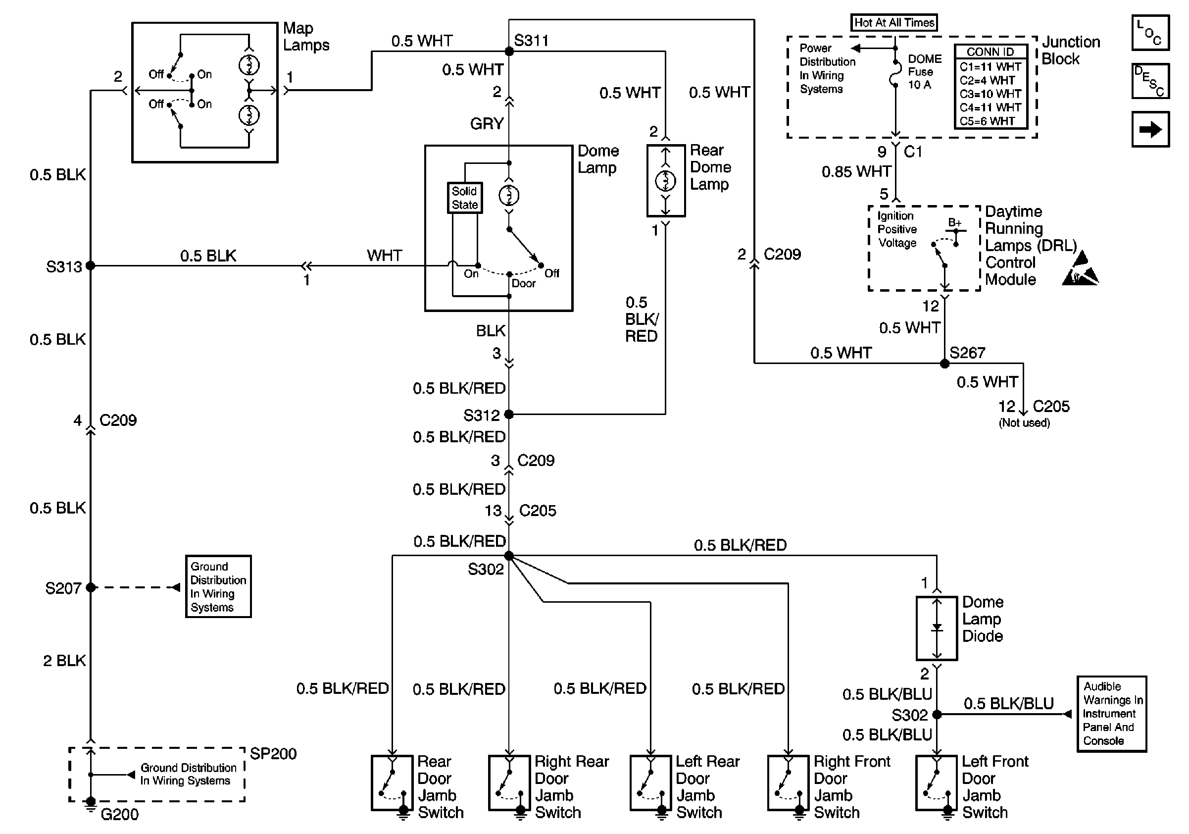
Figure
2:
2 Door DRL, Dome Lamp Diode