GM Service Manual Online
For 1990-2009 cars only
Makes
🢒
Chevrolet
🢒
2000
🢒
Tracker - 2WD
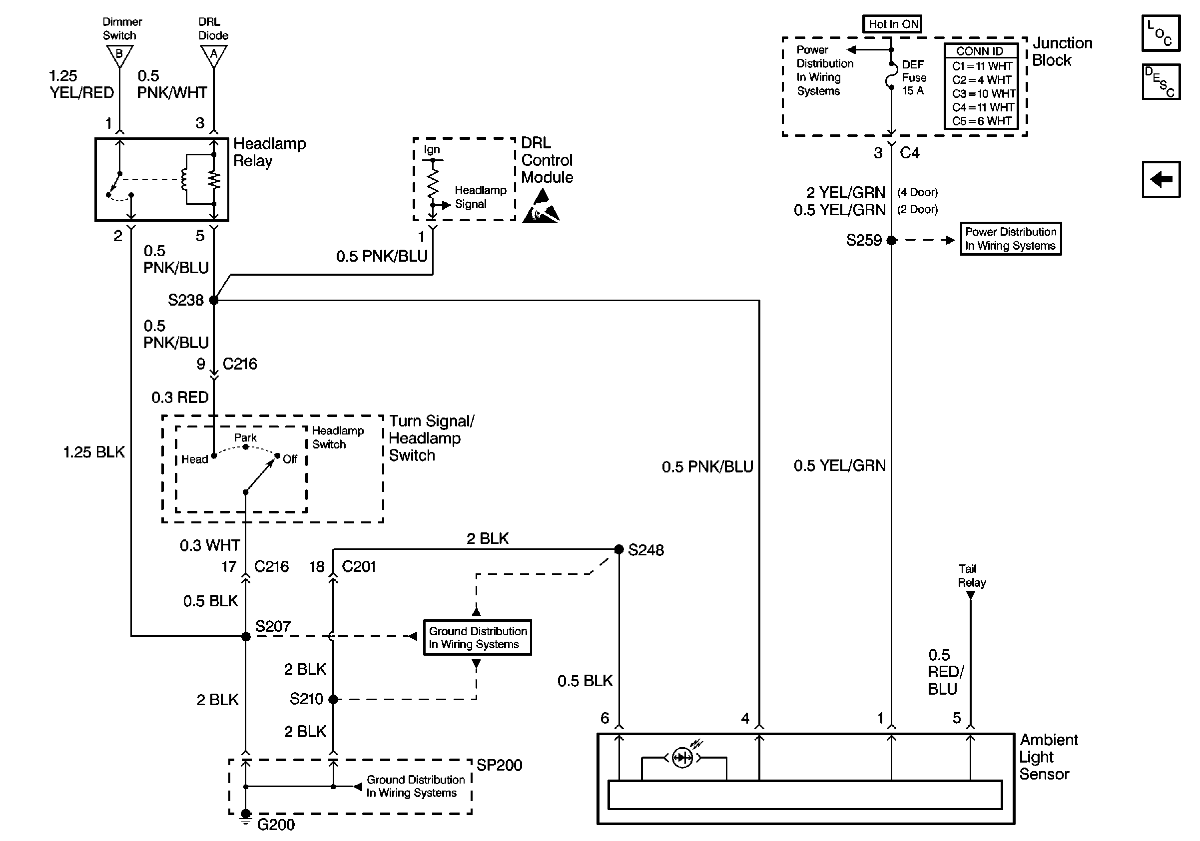
🢒 Ambient Light Sensor, Turn Signal/Headlamp Switch, HEAdlAmp RelAy
Ambient Light Sensor, Turn Signal/Headlamp Switch, HEAdlAmp RelAy
Ambient Light Sensor, Turn Signal/Headlamp Switch, Headlamp Relay
Lighting Systems Components
Headlights/Daytime Running Lights (DRL) Circuit Description
Headlamps, DRL Diode, Instrument Cluster
CIG, DEF and P/W Fuses
CIG, DEF and P/W Fuses
G200 (1 of 2)
G200 (1 of 2)
Handling ESD Sensitive Parts Notice