GM Service Manual Online
For 1990-2009 cars only
Makes
🢒
Chevrolet
🢒
2000
🢒
Tracker - 2WD
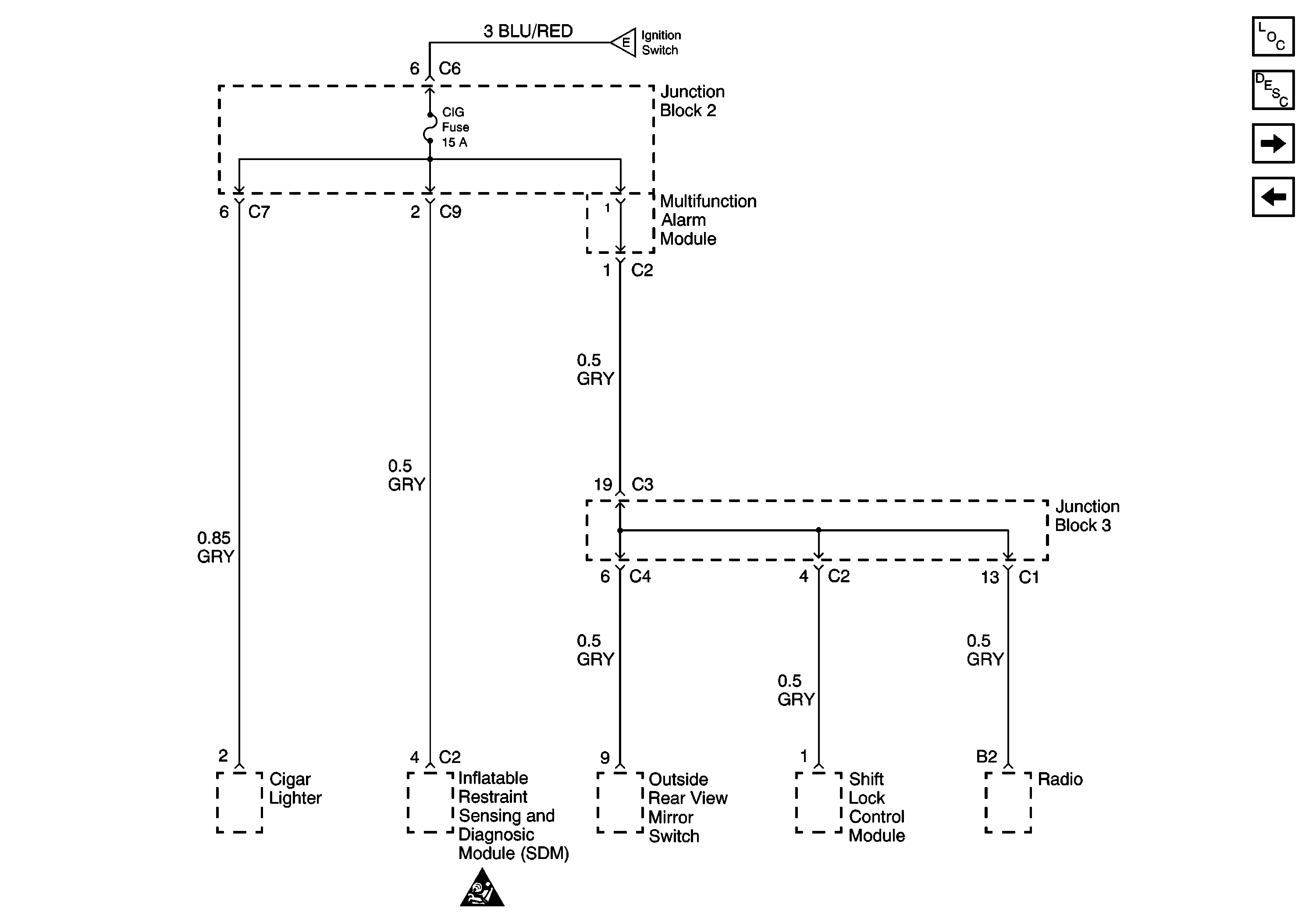
🢒 CIG Fuse
CIG Fuse
CIG Fuse
Master Electrical Component List
Gauge Fuse
ECU-IG, TURN, and WIP Fuse
Ignition Switch, IGN and ST Fuses
SIR Handling Caution