GM Service Manual Online
For 1990-2009 cars only
Makes
🢒
Chevrolet
🢒
2003
🢒
Tracker - 2WD
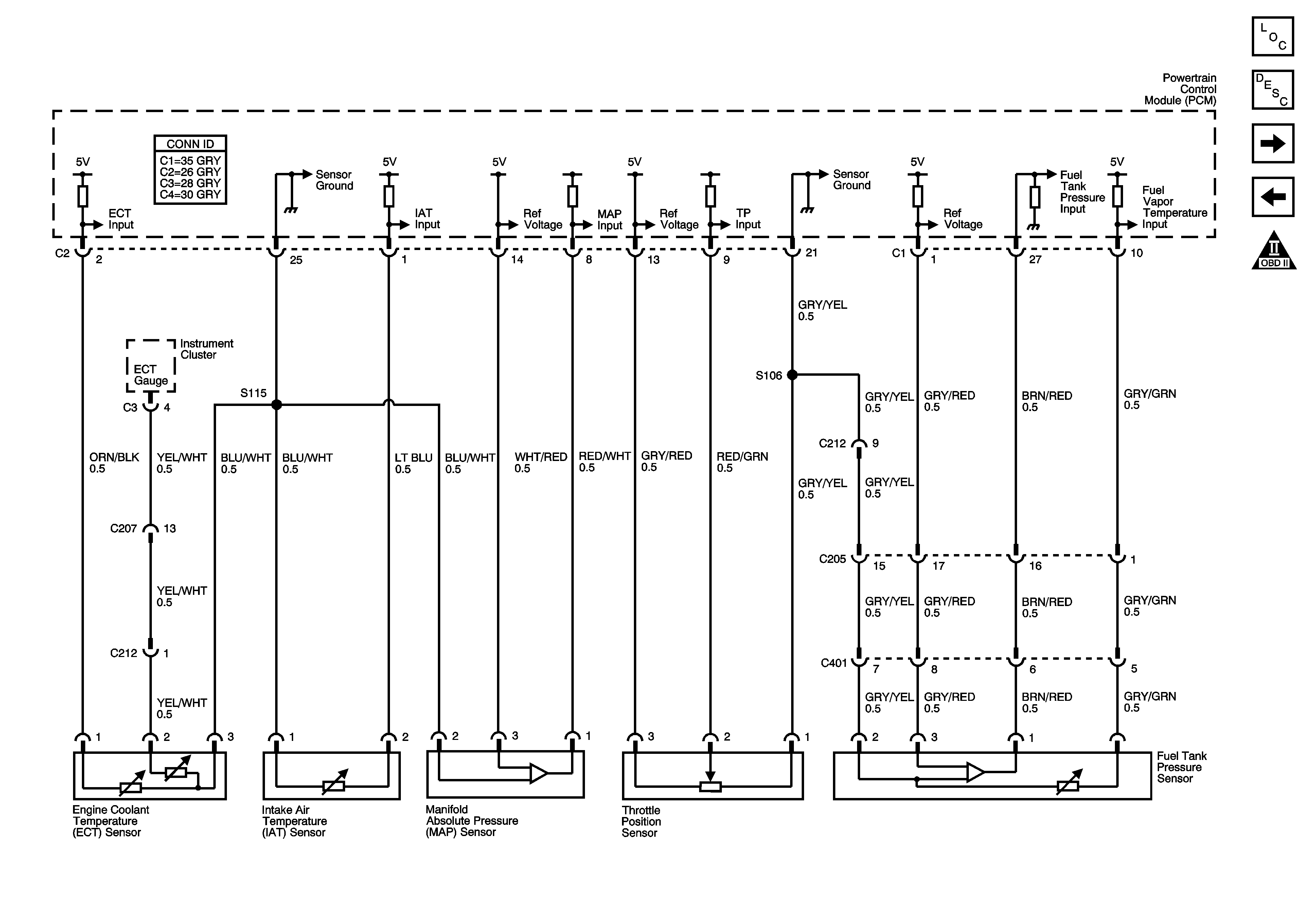
🢒 ECT, IAT, MAP, TPS, FTP Sensors
ECT, IAT, MAP, TPS, FTP Sensors
ECT, IAT, MAP, TPS, FTP Sensors
Master Electrical Component List
Fuel Pump Relay, Fuel Sender Assembly
Fuel Injectors
OBD II Symbol Description Notice
Oil Pressure Indicator, ECT, Fuel Gauges, Tachometer