GM Service Manual Online
For 1990-2009 cars only
Makes
🢒
Chevrolet
🢒
2003
🢒
Tracker - 2WD
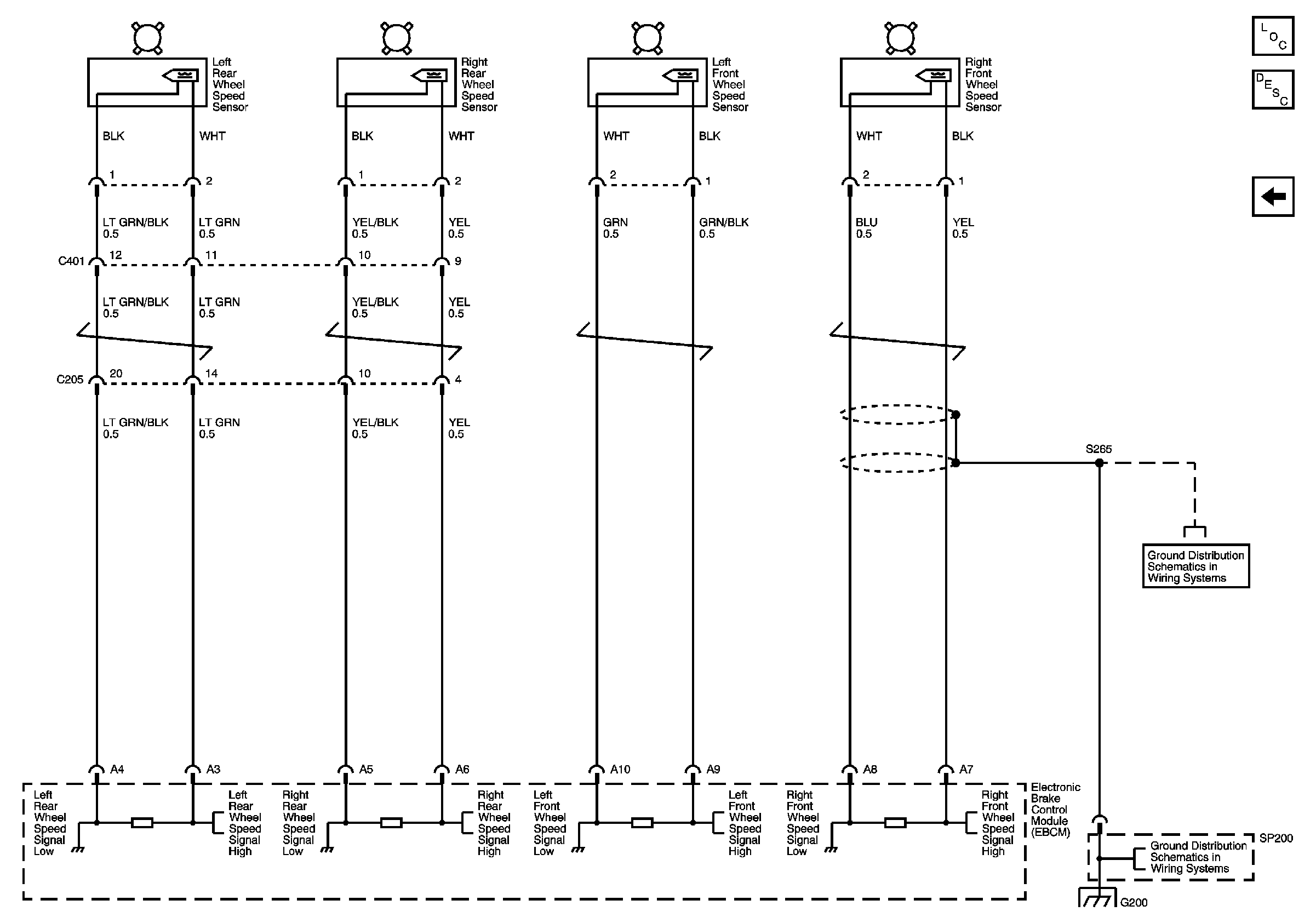
🢒 Electronic Brake Control Module (EBCM),Wheel Speed Sensors
Electronic Brake Control Module (EBCM),Wheel Speed Sensors
Electronic Brake Control Module (EBCM), Wheel Speed Sensors
Master Electrical Component List
ABS Description and Operation
Electronic Brake Control Module (EBCM), Brake Indicator, Stoplamp Switch
G200
G200