GM Service Manual Online
For 1990-2009 cars only
Makes
🢒
Chevrolet
🢒
2003
🢒
Tracker - 2WD
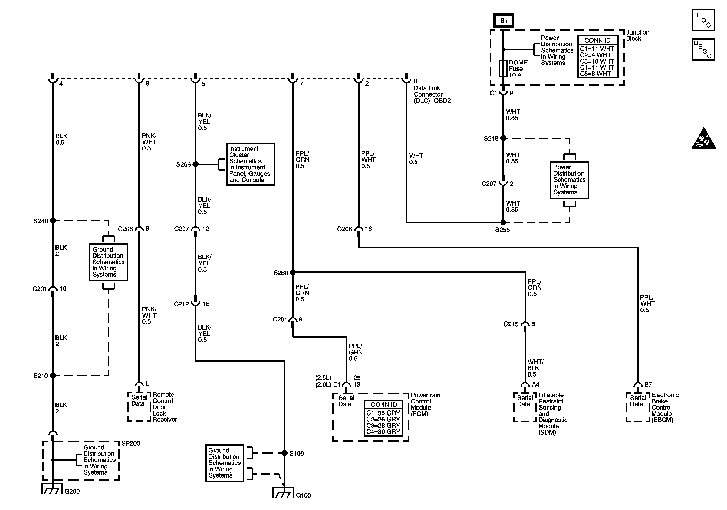
🢒 Data Link Connector Schematic
Data Link Connector Schematic
Master Electrical Component List
Data Link Communications Description and Operation
SIR Caution for Zoning
HAZ, D/L, TAIL, STOP, DOME Fuses
HAZ, D/L, TAIL, STOP, DOME Fuses
Power, O/D OFF, 4WD, MIL, CRUISE, Charge Indicators
G103
G200
G200