GM Service Manual Online
For 1990-2009 cars only
Makes
🢒
Chevrolet
🢒
2003
🢒
Tracker - 2WD
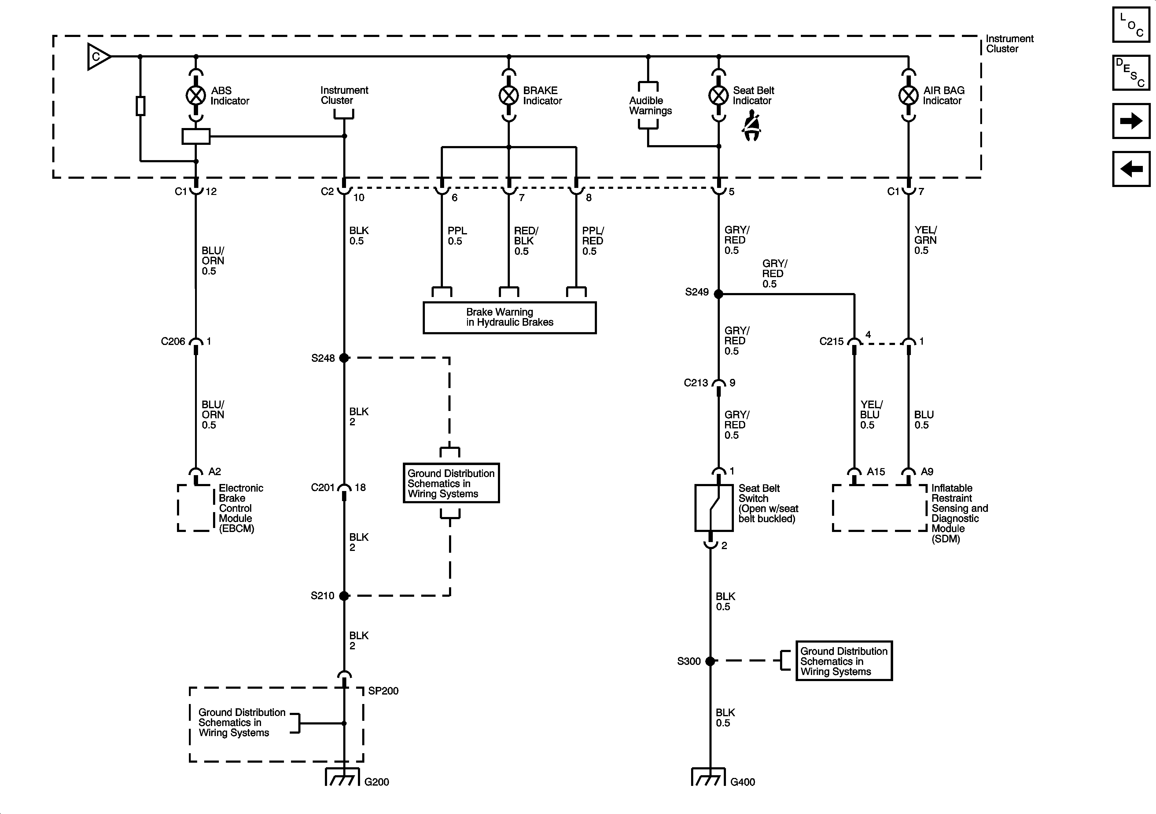
🢒 ABS, Brake, Seat Belt, Air Bag Indicators
ABS, Brake, Seat Belt, Air Bag Indicators
ABS, Brake, Seat Belt, Air Bag Indicators
Master Electrical Component List
Instrument Cluster Description and Operation
Turn Indicators, High Beam Indicator
Speedometer
Electronic Brake Control Module (EBCM), ABS Indicator, Accelerometer
Brake Warning Schematic
SIR Schematics
S248
G200
G400 and G401