GM Service Manual Online
For 1990-2009 cars only

Object Number: 490465  Size: MF
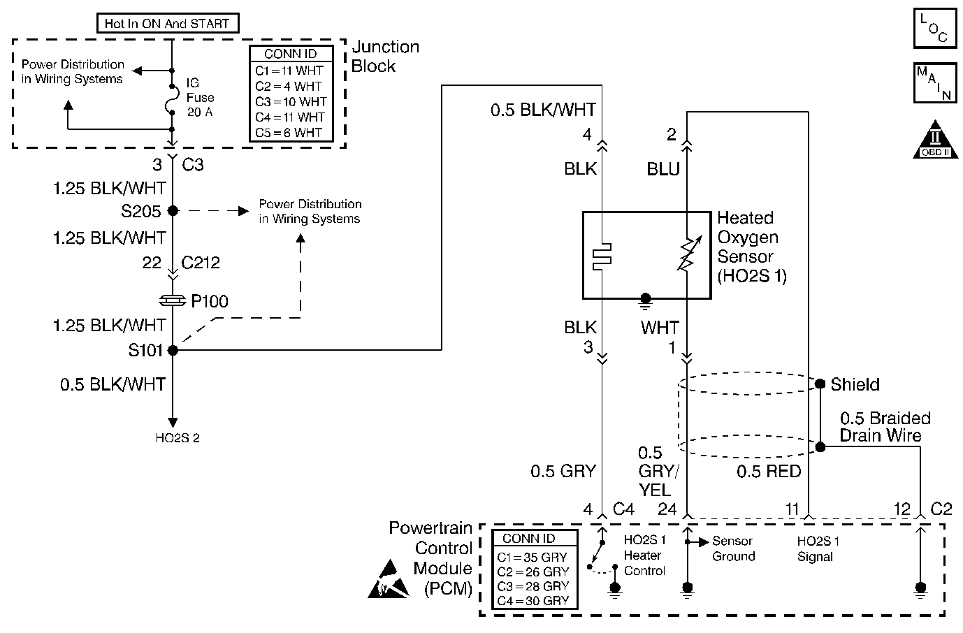
HO2S Sensors
OBD II Symbol Description Notice
Handling ESD Sensitive Parts Notice

Circuit Description

The heated oxygen sensor (HO2S) produces a voltage that varies between 100 mV and 900 mV under normal operating conditions. The powertrain control module (PCM) monitors this voltage and determines if the exhaust is indicating a lean or rich fuel mixture. If the voltage input at the PCM is about 100 mV, the fuel mixture is lean, and if the voltage input is about 900 mV, the fuel mixture is rich. The PCM constantly monitors the HO2S signal during closed loop operation and compensates for a rich or lean condition by decreasing or increasing fuel injector pulse width as necessary. If the HO2S 1 voltage remains excessively high for an extended period of time, a DTC P0132 will be set.

Conditions for Running the DTC

    • Engine coolant temperature (ECT) was more than -7°C (19°F) at engine start up.
    • Intake air temperature (IAT) was more than -7°C (19°F) at engine start up.
    • Barometric pressure is more than 75 kPa.
    • Vehicle speed is above 56 km/h (35 mph) for 2 minutes and then idled for 1 minute.

Conditions for Setting the DTC

    • Minimum voltage is more than 300 mV.
    • Maximum voltage average is 950 mV or more and minimum voltage average is 400 mV or more.

Action Taken When the DTC Sets

    • The PCM illuminates the malfunction indicator lamp (MIL) after two consecutive ignition cycles in which the diagnostic runs with the fault active.
    • The PCM records the operating conditions at the time the diagnostic fails. This information is stored in the Freeze Frame buffer.

Conditions for Clearing the MIL/DTC

    • The MIL turns OFF after three consecutively passing trips without a fault present.
    • A History DTC clears after 40 consecutive warm-up cycles without a fault.
    • Use the scan tool Clear DTC Information function or disconnect the PCM battery feed in order to clear the DTC.

Diagnostic Aids

A DTC P0132 is more likely to set during city driving. Avoid operating the vehicle on the highway when validating a DTC P0131.

Check for any of the following conditions:

    • If any DTCs other than Fuel Trim (P0171, P0172), Misfire (P0300 to P0304), EGR (P0400) and HO2S 1 (P0131 to P0132) are set, diagnosis those DTCs first.
    • Before replacement of the HO2S, check the HO2S ground circuit for a possible open or short.
    • Fuel pressure -- The system will go rich if the fuel pressure is too high and a DTC P0132 may be set.
    • Check the EVAP canister for fuel saturation.
    • Check for a leaking fuel pressure regulator diaphragm by checking the vacuum line to the fuel pressure regulator for the presence of fuel.
    • A shorted heated oxygen sensor (HO2S) -- If the HO2S is internally shorted to voltage the HO2S reading displayed on the scan tool will be over 1 volt. Water contamination of the HO2S can cause a high HO2S voltage to be indicated. Observe if the DTC P0132 occurs when driving through standing water or when operating the vehicle in wet driving conditions. Replace the HO2S if the sensor is adversely affected by moisture. Refer to the Heated Oxygen Sensor Replacement .

An intermittent malfunction may be caused by a problem in the HO2S 1 sensor electrical circuit. Inspect the wiring harness and components for any of the following conditions:

    • Backed out terminals
    • Improper mating of terminals
    • Broken electrical connector locks
    • Improperly formed or damaged terminals
    • Faulty terminal to wire connections
    • Physical damage to the wiring harness
    • A broken wire inside the insulation
    • Corrosion of electrical connections, splices, or terminals

If you cannot duplicate the DTC P0132, the information included in the Freeze Frame data can be useful in determining vehicle operating conditions when the DTC was first set.

Test Description

The numbers below refer to the step numbers in the diagnostic table.

  1. The Powertrain OBD System Check prompts the technician to complete some basic checks and to store the Freeze Frame data on the scan tool if applicable. This creates an electronic copy of the data taken when the fault occurred. The information is then stored in the scan tool for later reference.

  2. This step checks whether the HO2S is operating within the normal range. The vehicle must be at operating temperature.

  3. This step checks whether the malfunction that caused the DTC P0132 is still present. Driving the vehicle under these conditions will verify that the fault is present. Monitor the DTC P0132 diagnostic on the scan tool under the MIL/System Status selection of System Information. When the HO2S test displays a YES status (indicating that the purge system diagnostic is completed), check for a DTC P0132 in the Last Test Failed screen of the scan tool. If there is no DTC P0132 displayed, the HO2S system diagnostic has run and passed, indicating that no malfunction was present this time. DTCs MUST BE CLEARED in order to view the CURRENT STATUS of the system diagnostics being performed. Do not forget that the MIL/System Status tests only indicate that the test has run, not whether the test passed or failed. The Last Test Failed screen must be checked for related DTCs in order to determine the outcome of the diagnostic test involved.

Step

Action

Value(s)

Yes

No

1

Did you perform the Powertrain On-Board Diagnostic (OBD) System Check?

--

Go to Step 2

Go to Powertrain On Board Diagnostic (OBD) System Check

2

  1. Install a scan tool.
  2. Start the engine.
  3. Run the engine under the following conditions for 1 minute or more:
  4. • ECT is more than 80°C (176°F)
    • Engine speed is more than 2000 
  5. Observe the HO2S 1 voltage on the scan tool.

Does the HO2S 1 voltage switch below and above the specified value?

300 mV - 600 mV

Go to Step 3

Go to Step 4

3

  1. Perform the scan tool Clear DTC Information function.
  2. Operate the vehicle within the Freeze Frame conditions as specified, or until the HO2S test is complete. Refer to the Test Description.

Does the HO2S 1 voltage switch below and above the specified value?

300 mV - 600 mV

Go to Diagnostic Aids

Go to Step 4

4

  1. Disconnect the HO2S 1 electrical connector.
  2. Probe the HO2S 1 ground circuit (PCM harness side), with a test lamp connected to B+.

Did the test lamp illuminate?

--

Go to Step 5

Go to Step 6

5

Observe the HO2S 1 parameter on the scan tool, with the HO2S 1 disconnected.

Is the voltage below the specified value?

100 mV

Go to Step 8

Go to Step 7

6

  1. Check for an open in the HO2S 1 ground circuit.
  2. Repair as necessary. Refer to Wiring Repairs in Wiring Systems.

Was a repair necessary?

--

Go to Step 10

Go to Step 9

7

  1. Check the HO2S 1 signal circuit for a short to voltage.
  2. Repair as necessary. Refer to Wiring Repairs in Wiring Systems.

Was a repair necessary?

--

Go to Step 10

Go to Step 9

8

Replace the HO2S 1. Refer to Heated Oxygen Sensor Replacement .

Is the action complete?

--

Go to Step 10

--

9

Important: The replacement PCM must be programmed.

Replace the PCM. Refer to Powertrain Control Module Replacement/Programming .

Is the action complete?

--

Go to Step 10

--

10

  1. Perform the scan tool Clear DTC Information function and road test the vehicle within the Freeze Frame conditions that set the DTC.
  2. Review the scan tool data.
  3. Check for DTCs. The repair is complete if no DTCs are stored.

Are any DTCs displayed on the scan tool?

--

Go to Diagnostic Trouble Code (DTC) List

System OK