GM Service Manual Online
For 1990-2009 cars only
Makes
🢒
Chevrolet
🢒
2005
🢒
Uplander Ext.
🢒 Transmission Controlled References
Transmission Controlled References
Transmission Controlled References
Master Electrical Component List
Powertrain Control Module Description
Control Module References
Controlled/Monitored Subsystem References
Engine Controls Schematic Icons
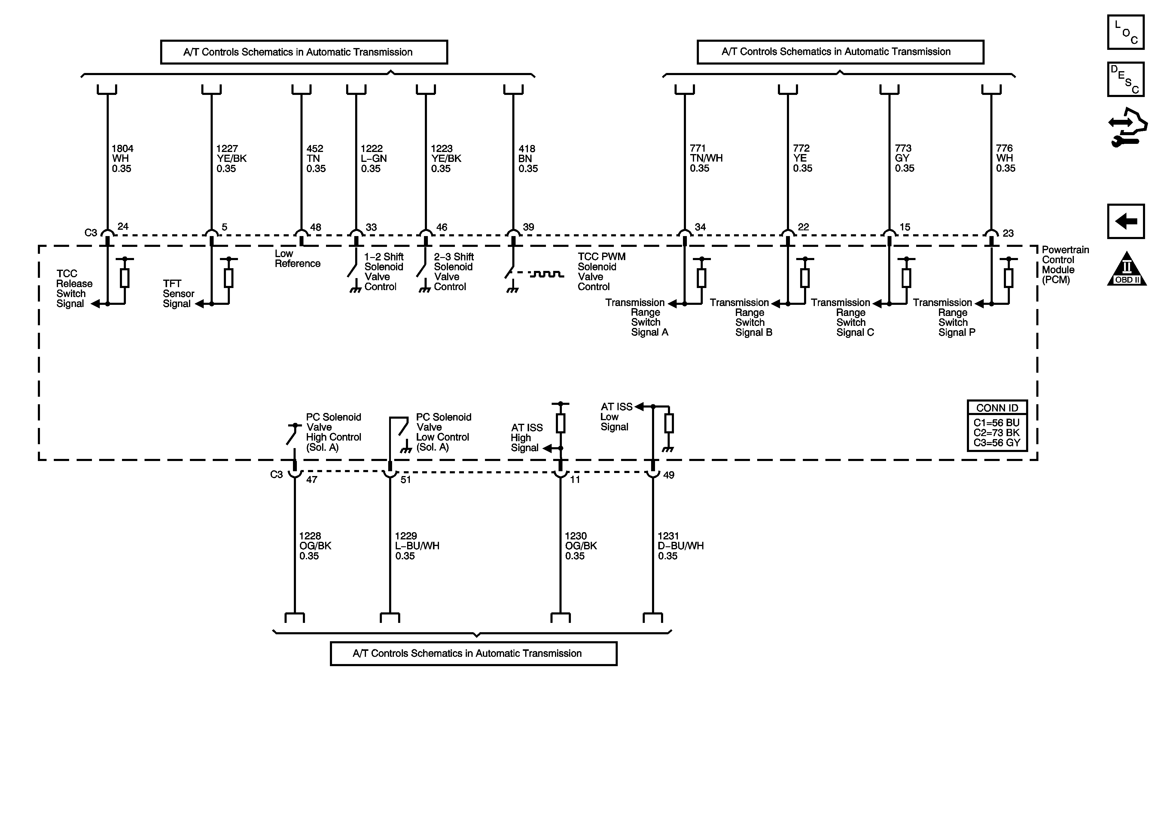
Shift Solenoids, TCC, and TFT
Internal Mode Switch
ISS, Pressure Control, and VSS