GM Service Manual Online
For 1990-2009 cars only
Makes
🢒
Chevrolet
🢒
2006
🢒
Uplander Ext.
🢒 Rear
Rear
Rear
Master Electrical Component List
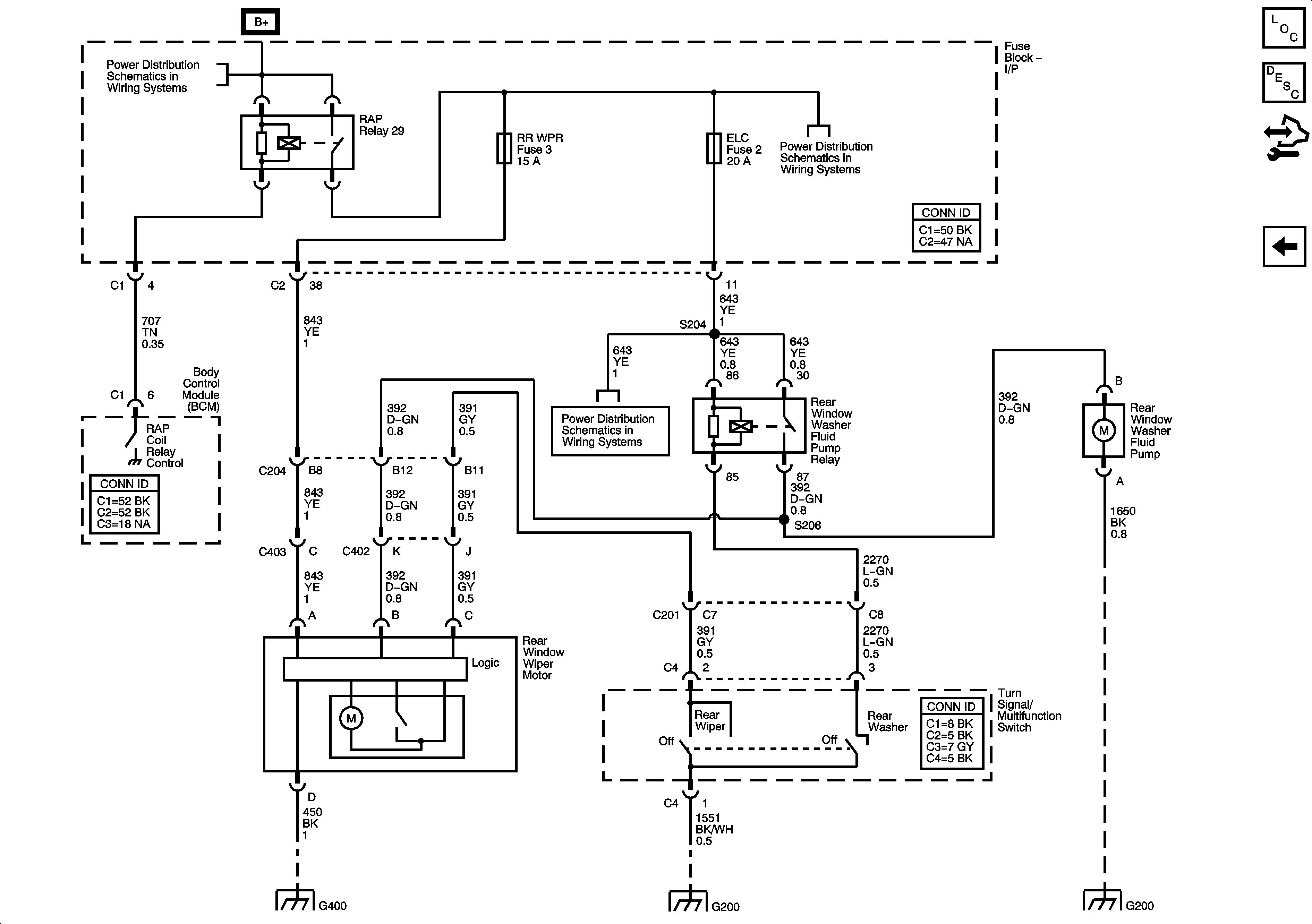
Rear Wiper/Washer System Description and Operation
Control Module References
Front
ELC, RR WPR, and STRG WHL ILLUM Fuses, PWR WNDW Circuit Breaker
ELC, RR WPR, and STRG WHL ILLUM Fuses, PWR WNDW Circuit Breaker
ELC, RR WPR, and STRG WHL ILLUM Fuses, PWR WNDW Circuit Breaker
G400
G200 - 2 of 2