GM Service Manual Online
For 1990-2009 cars only
Makes
🢒
Chevrolet
🢒
2000
🢒
Venture
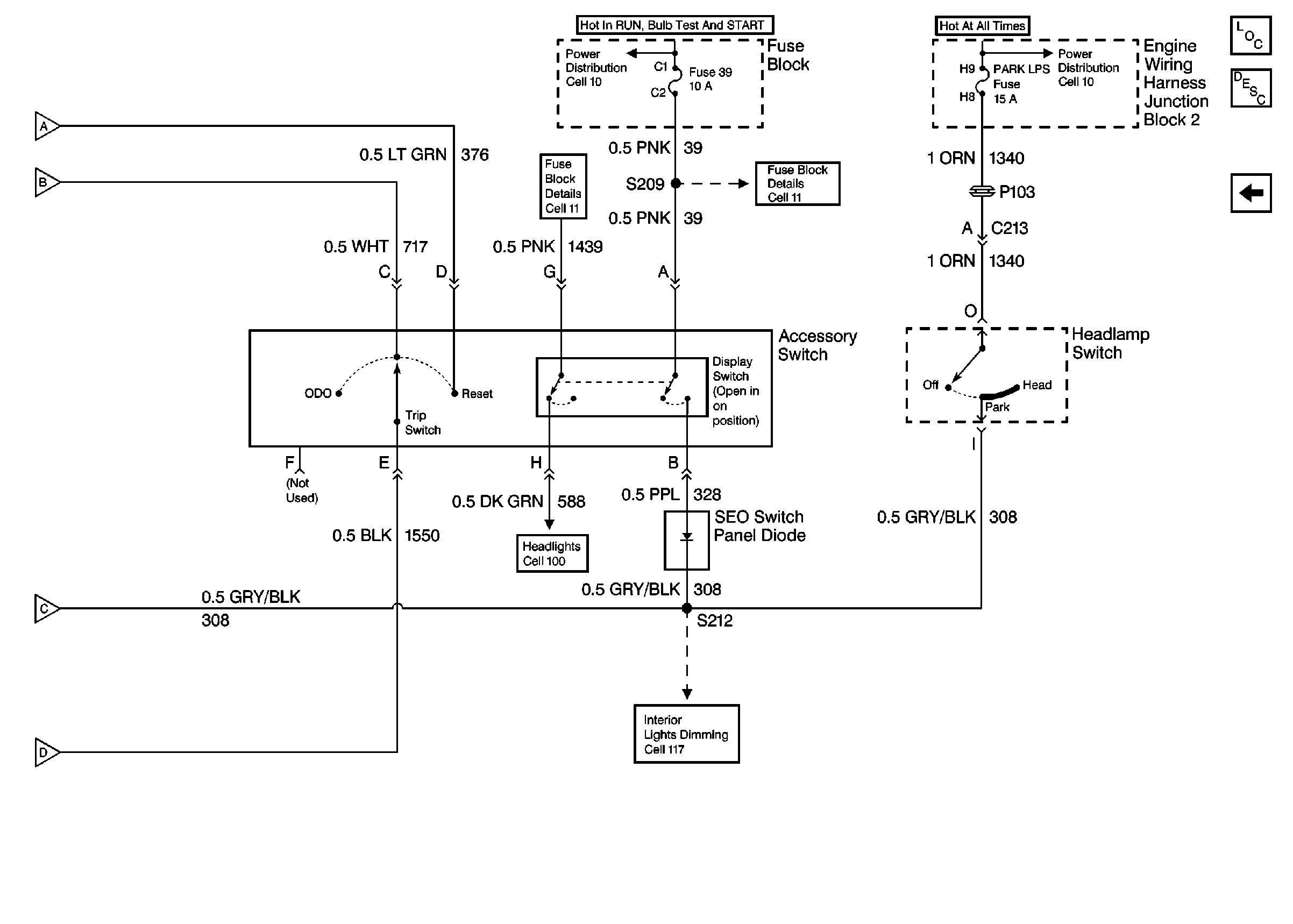
🢒 Cell 81: Instrument Cluster w/Digital Speedometer (Continued)
Cell 81: Instrument Cluster w/Digital Speedometer (Continued)
Cell 81: Instrument Cluster w/Digital Speedometer (Continued)
Instrument Cluster Components
Instrument Cluster Circuit Description
Cell 81: Instrument Cluster w/ Digital Speedometer (Continued)
Interior Lights Schematics
Fuse Block Schematics
Fuse Block Schematics
Power Distribution Schematics
Headlights Schematics