GM Service Manual Online
For 1990-2009 cars only
Makes
🢒
Chevrolet
🢒
2000
🢒
Venture
🢒 PSD Switches, Transaxle Range Switch, RKE
PSD Switches, Transaxle Range Switch, RKE
PSD Switches, Transaxle Range Switch, RKE
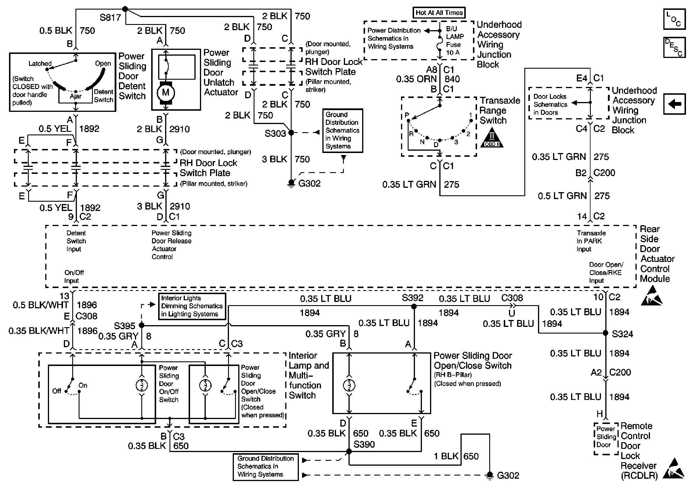
Power Door Systems Components
Power Sliding Door (PSD) Circuit Description
Power, Ground, PSD Motor
Door Lock Switches
OBD II Symbol Description Notice
Handling ESD Sensitive Parts Notice
Handling ESD Sensitive Parts Notice
Underhood Accessory Wiring Junction Block, Relay Center, PWR WDO and PWR OTR Vent Fuses
Cell 14: G302
Interior Lights Dimming Schematics (Cell 117: Interior Lamp and Multifunction Switch, Right Rear Door Latch, Release Actuator Switch)
Cell 14: G302