GM Service Manual Online
For 1990-2009 cars only
Figure 1:

PCM Power, VSS


Object Number: 661917  Size: FS
Master Electrical Component List
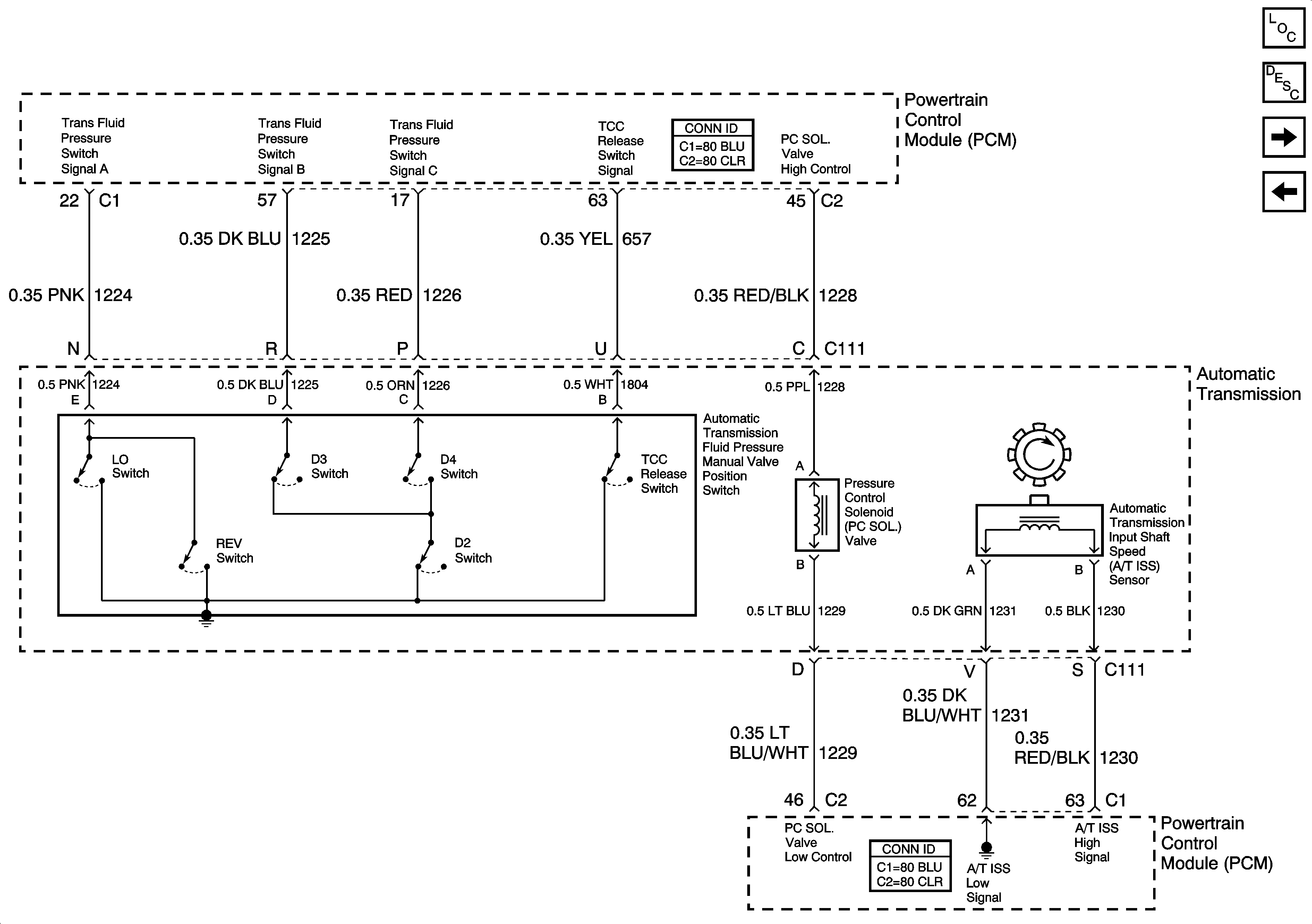
Automatic Transmission Electrical Connector Description
Automatic Transmission TCC Switch
Figure 2:

Automatic Transmission TCC Switch


Object Number: 661919  Size: FS
Master Electrical Component List
Automatic Transmission Electrical Connector Description
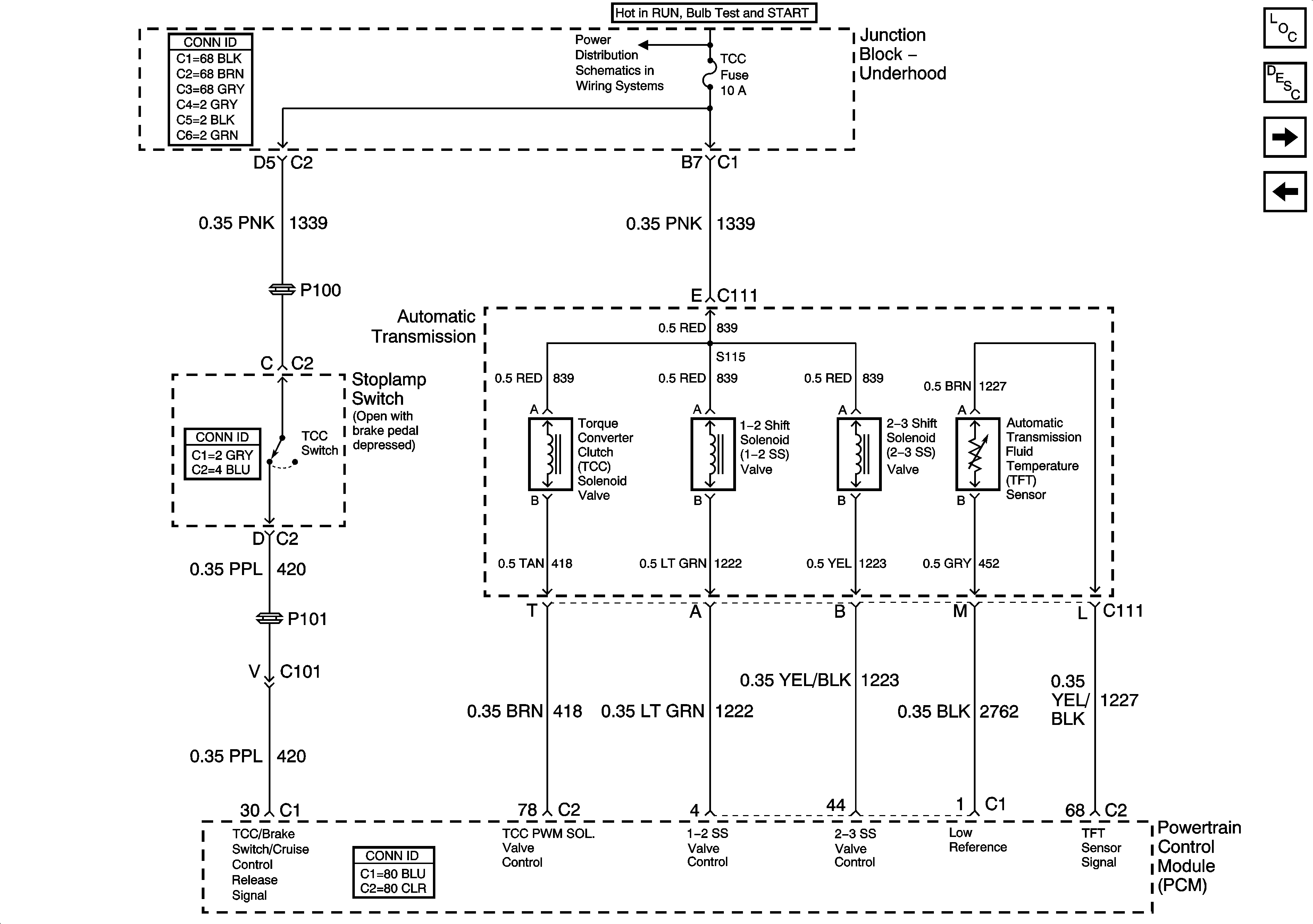
Automatic Transmission TCC Switch
PCM Power, VSS
Figure 3:

Automatic Transmission TCC Switch


Object Number: 661924  Size: FS
Junction Block - Underhood, TCC and ELEK IGN Fuses
Master Electrical Component List
Automatic Transmission Electrical Connector Description
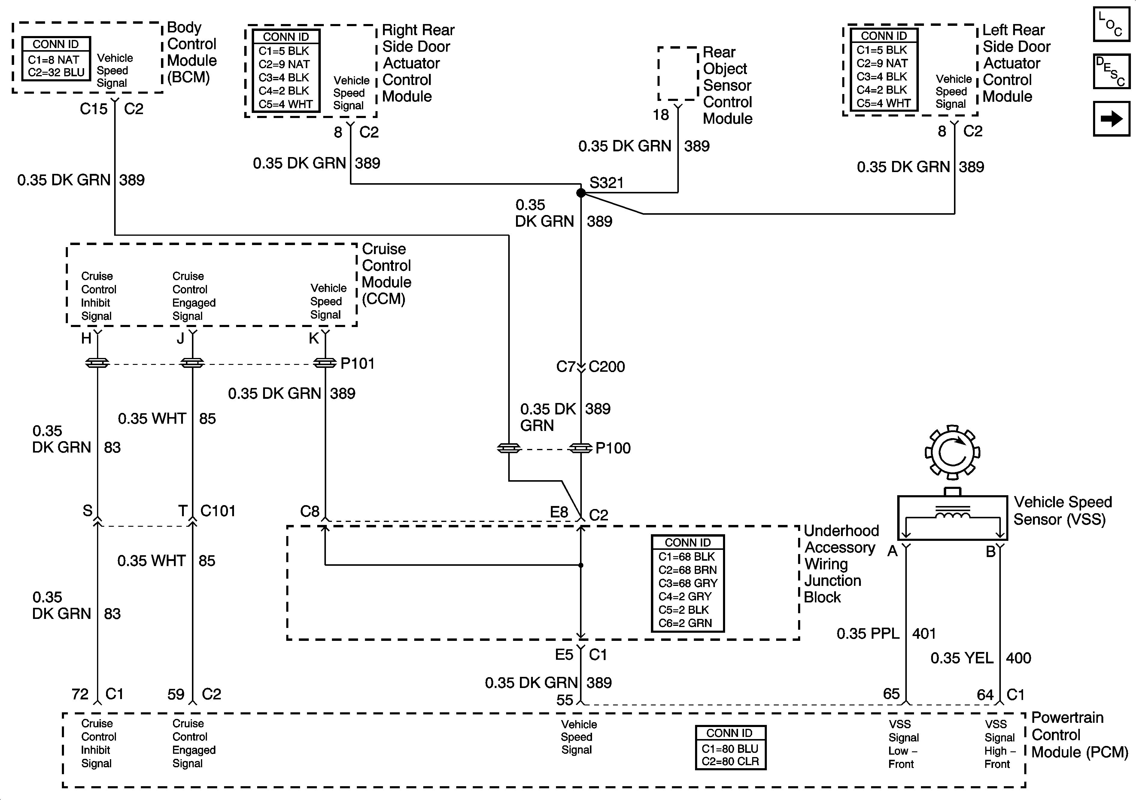
Transmission Range Switch
Automatic Transmission TCC Switch
Figure 4:

Transmission Range Switch


Object Number: 795585  Size: FS
Master Electrical Component List
Automatic Transmission Electrical Connector Description
Transmission Range Switch
Automatic Transmission TCC Switch
Figure 5:

Transmission Range Switch


Object Number: 661930  Size: FS
RAP Relay Junction Block - Underhood, ECM SENSE, B/U LAMP, ALT/SENSE and AIR Fuses
IGN 1, SDM, T/SIG, CRUISE and PCM PASS KEY/CLUSTER Fuses
G401 and G402
G401 and G402
G401 and G402
Master Electrical Component List
Automatic Transmission Electrical Connector Description
Transmission Range Switch