GM Service Manual Online
For 1990-2009 cars only
Makes
🢒
Chevrolet
🢒
2001
🢒
Venture Ext.
🢒 Starting Controls
Starting Controls
Starting Controls
Master Electrical Component List
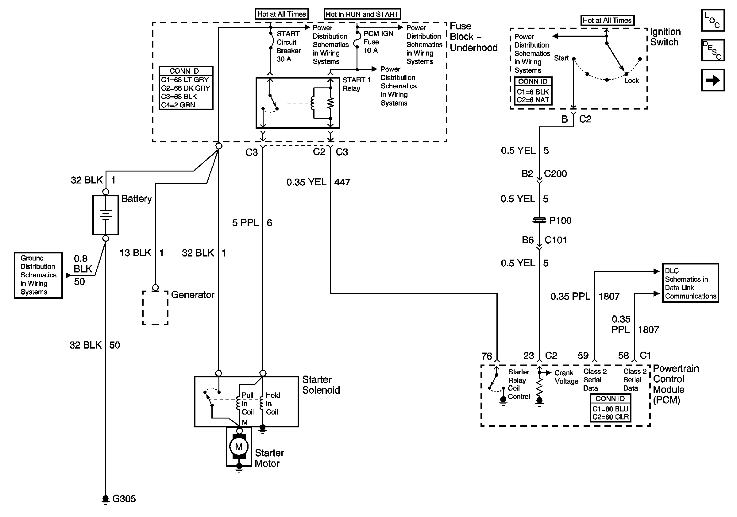
G303, G305, G310, and G404
Battery Feed to the Fuse Block - Underhood
INJR 2, PCM IGN, CR CONT, INJR 1 Fuses and the START 1 Relay( Fuse Block - Underhood)
INJR 2, PCM IGN, CR CONT, INJR 1 Fuses and the START 1 Relay( Fuse Block - Underhood)
Ignition Switch Positions
Generator Controls
Class 2 Serial Data