GM Service Manual Online
For 1990-2009 cars only
Makes
🢒
Chevrolet
🢒
2002
🢒
Venture Ext.
🢒 BCM, Headlamp and IP Lamp Dimmer Switch
BCM, Headlamp and IP Lamp Dimmer Switch
BCM, Headlamp and IP Lamp Dimmer Switch
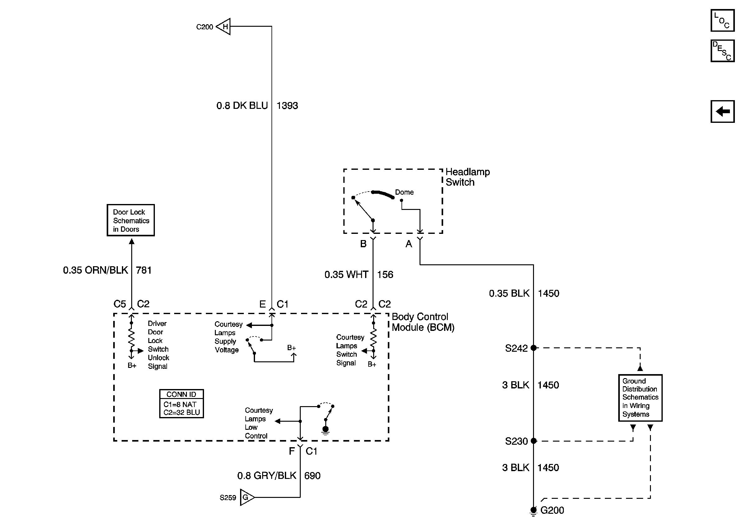
Windshield Header/Courtesy Reading Lamps
Key Cylinder Switches
Windshield Header/Courtesy Reading Lamps
G200 (1 of 3)
Master Electrical Component List
Interior Lighting Systems Description and Operation
Windshield Header/Courtesy Reading Lamps