GM Service Manual Online
For 1990-2009 cars only
Makes
🢒
Chevrolet
🢒
2002
🢒
Venture Ext.
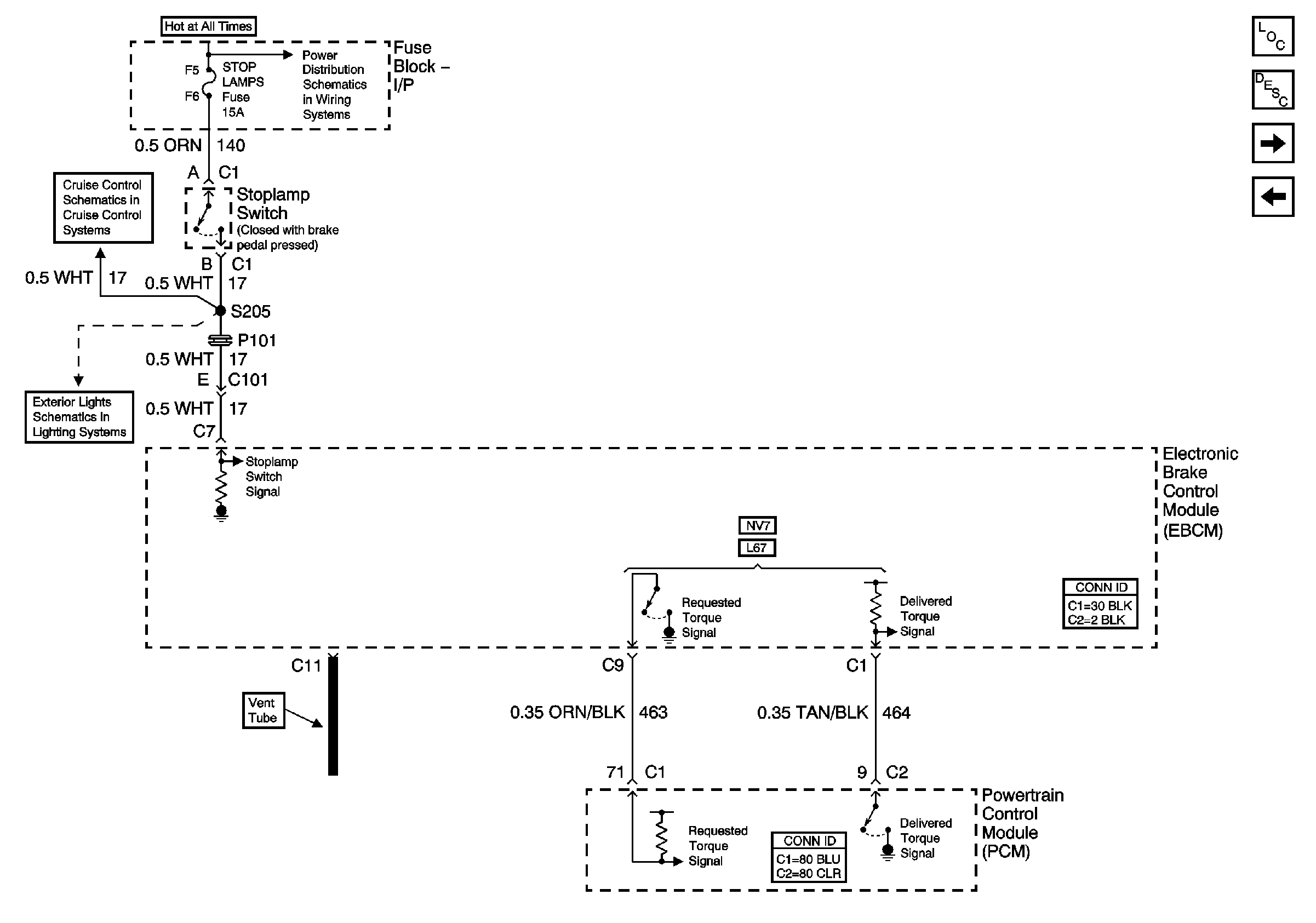
🢒 Stoplamp and Torque Signals
Stoplamp and Torque Signals
Stoplamp and Torque Signals
Master Electrical Component List
ABS Description and Operation
Wheel Speed Sensors
Indicators
Batt 2
Cruse Control
Stoplamp and Rear Turn Lamps