GM Service Manual Online
For 1990-2009 cars only
Makes
🢒
Chevrolet
🢒
2002
🢒
Venture Ext.
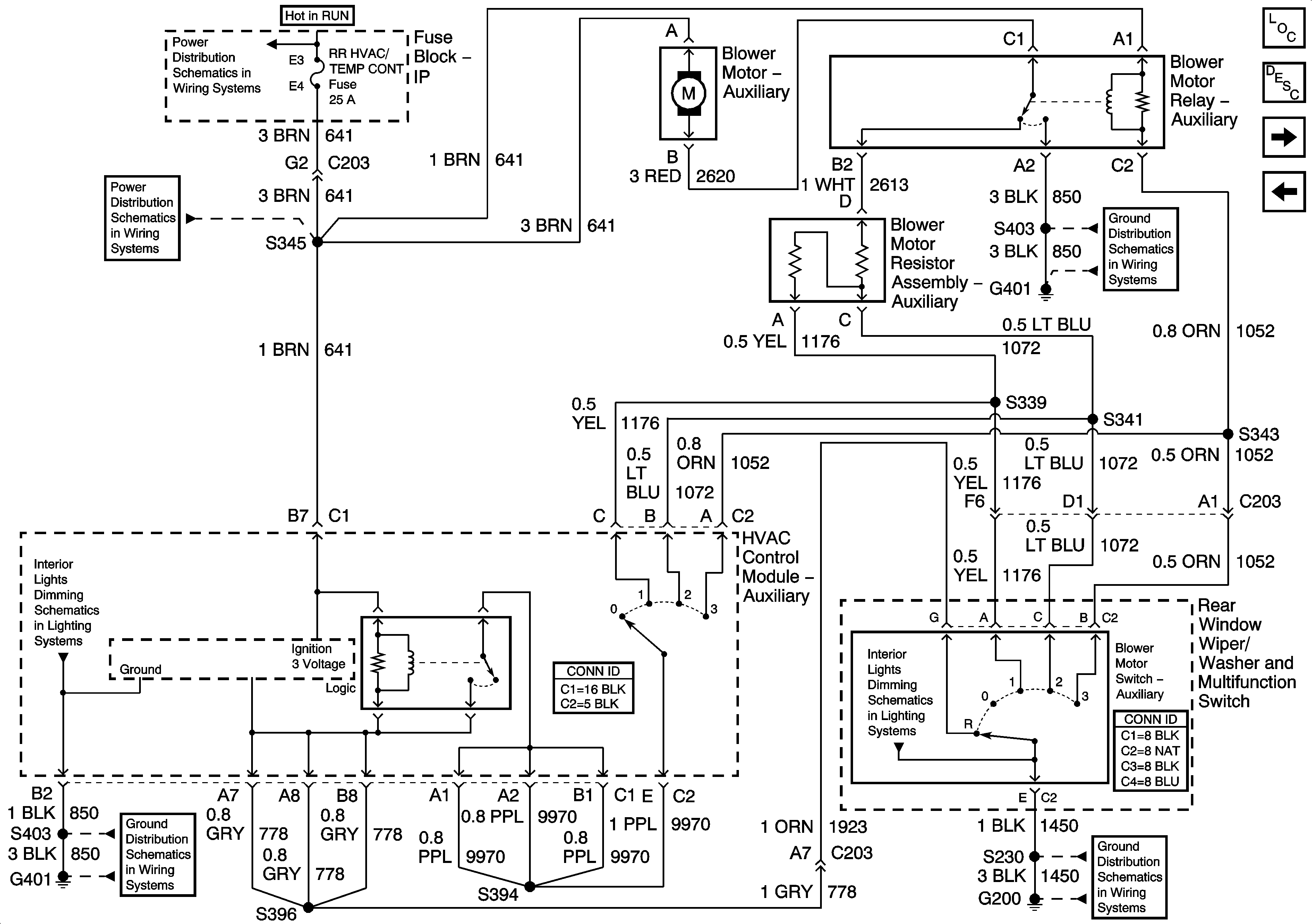
🢒 Rear Blower Controls
Rear Blower Controls
Rear Blower Controls
Master Electrical Component List
Air Delivery Description and Operation
Rear Blower Controls with Video Entertainment
Front Air Delivery
DRL/HVAC/TEMP/HTD ST, HVAC BLOWER, RR HVAC/TEMP CONT fuses
DRL/HVAC/TEMP/HTD ST, HVAC BLOWER, RR HVAC/TEMP CONT fuses
G401
Rear Window Wiper/Washer and Multifunction Switch, Window and Door Lock Switches
G401
Rear Window Wiper/Washer and Multifunction Switch, Window and Door Lock Switches
G200