GM Service Manual Online
For 1990-2009 cars only
Makes
🢒
Chevrolet
🢒
2004
🢒
Venture Ext.
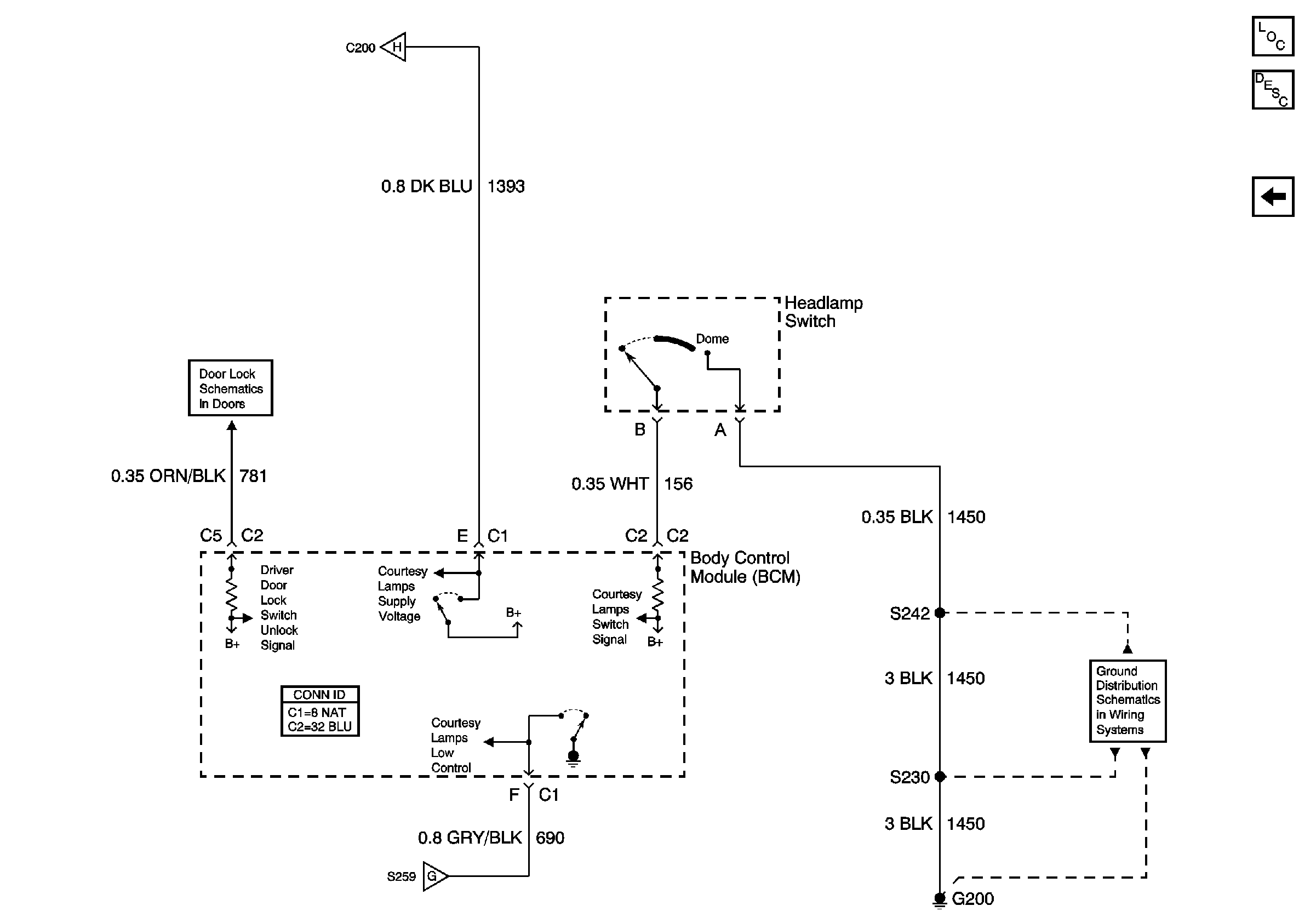
🢒 BCM, Headlamp, and I/P Lamp Dimmer Switch
BCM, Headlamp, and I/P Lamp Dimmer Switch
BCM, Headlamp and I/P Lamp Dimmer Switch
Master Electrical Component List
Interior Lighting Systems Description and Operation
Vanity and Reading Lamps
Windshield Header/Courtesy Reading Lamps
Key Cylinder Switches
Windshield Header/Courtesy Reading Lamps
G200, Page 1 of 3