GM Service Manual Online
For 1990-2009 cars only
Makes
🢒
GMC_Truck
🢒
1998
🢒
Jimmy - 2WD
🢒
Body and Accessories
🢒
Lighting Systems
🢒 Fog Lights Schematics
Figure
1:
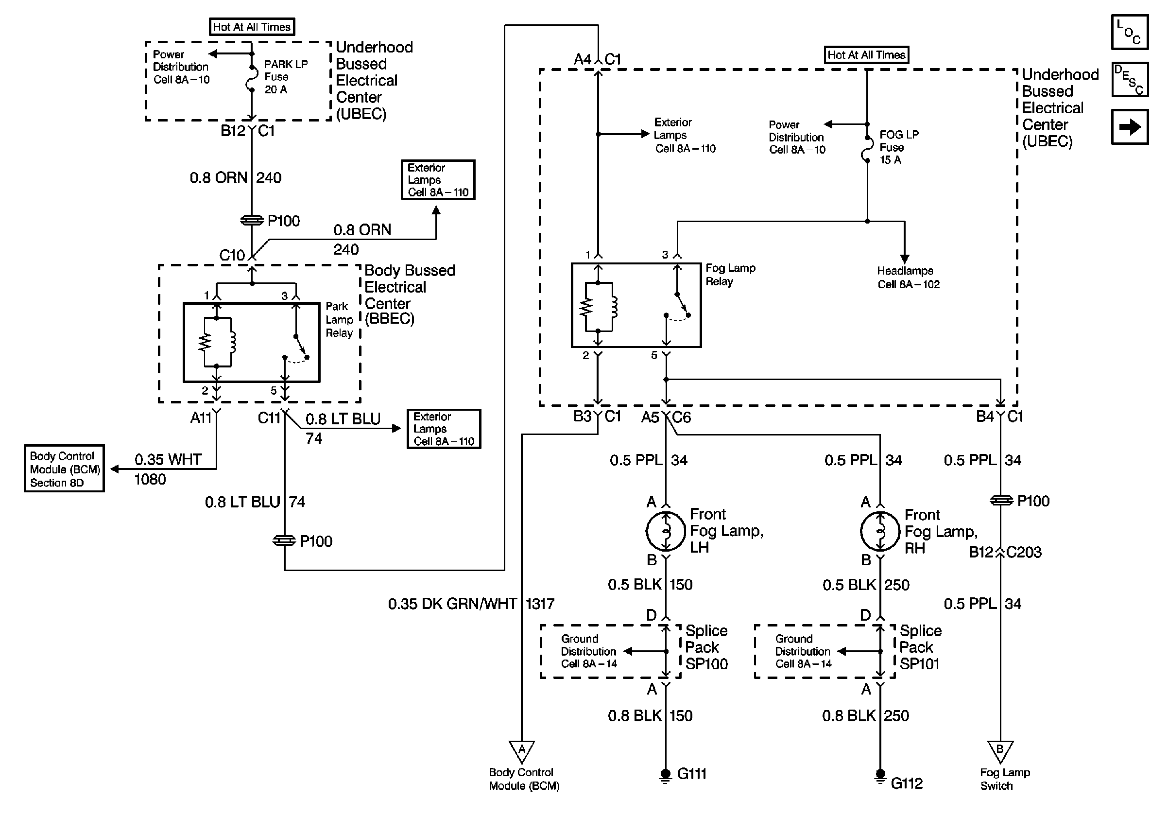
Cell 103: Fog Lamp Bulbs and Parklamp Relay
Lighting Systems Components
Fog Lights Circuit Description
Cell 103: Fog Lamp Switch
Power Distribution Schematics
Exterior Lights Schematics
Exterior Lights Schematics
Power Distribution Schematics
Headlights/Daytime Running Lights (DRL) Schematics
Body Control System Schematics
Exterior Lights Schematics
Ground Distribution Schematics
Ground Distribution Schematics
Cell 103: Fog Lamp Switch
Cell 103: Fog Lamp Switch
Figure
2:
Cell 103: Fog Lamp Switch
Lighting Systems Components
Fog Lights Circuit Description
Cell 103: Fog Lamp Bulbs and Parklamp Relay
Cell 103: Fog Lamp Bulbs and Parklamp Relay
Cell 103: Fog Lamp Bulbs and Parklamp Relay
Interior Lights Dimming Schematics
Ground Distribution Schematics
Ground Distribution Schematics