GM Service Manual Online
For 1990-2009 cars only
Makes
🢒
Generic
🢒
2003
🢒
Unit Repair
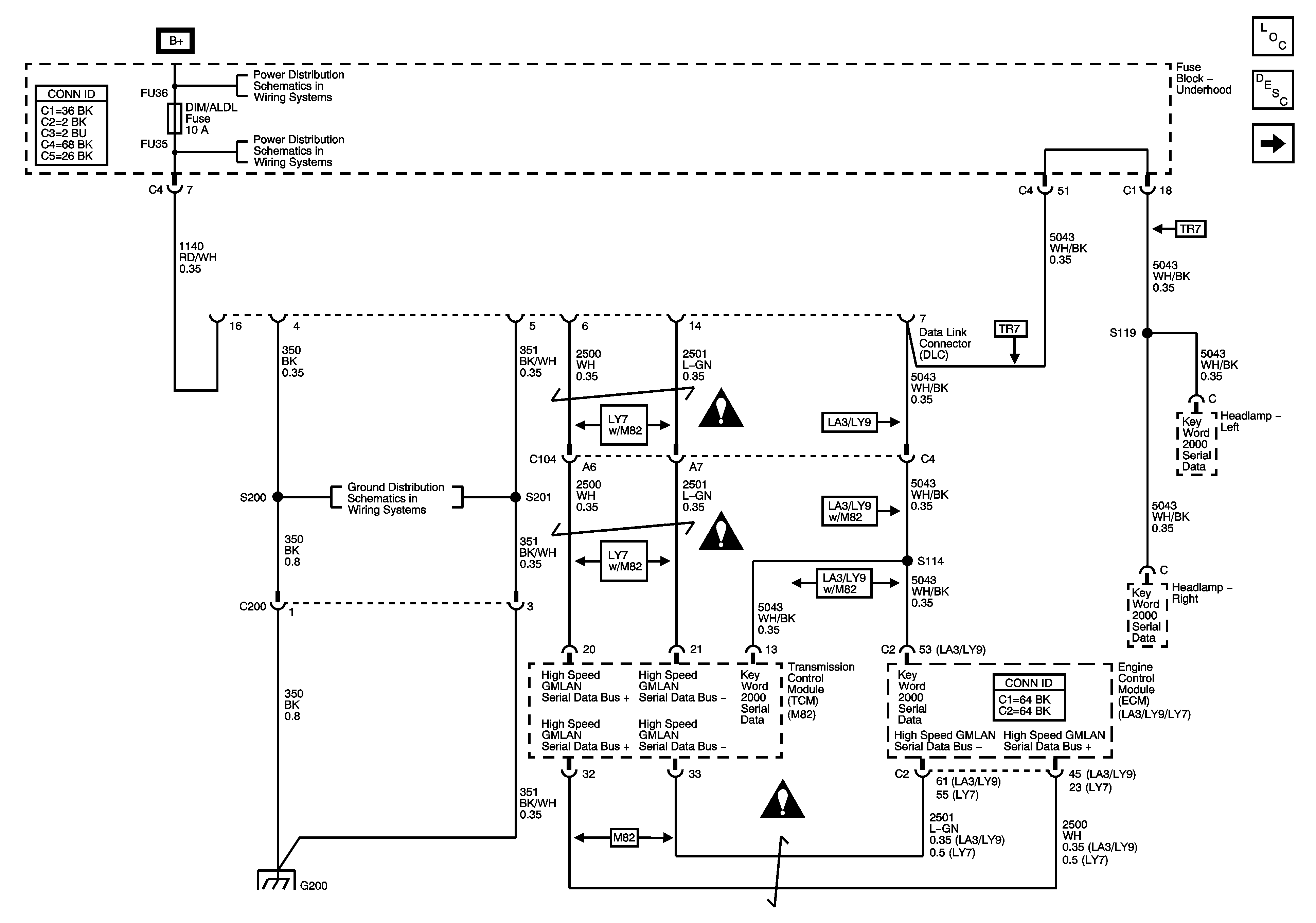
🢒 Power, Ground, GMLAN Bus and Keyword 2000 Bus
Power, Ground, GMLAN Bus and Keyword 2000 Bus
Power, Ground, GMLAN Bus and Keyword 2000 Bus
Master Electrical Component List
Data Link Communications Description and Operation
Class 2 Serial Data Bus - LHD - 1 of 2
Underhood Fuse Block B+ Bus - 1 of 2
Underhood Fuse Block DIM/ALDL, VOLT CHECK, FLASHER, CCP, ECM/TCM and ABS Fuses
G200
Data Link Communications Schematic Icons
Data Link Communications Schematic Icons
Data Link Communications Schematic Icons