GM Service Manual Online
For 1990-2009 cars only
Makes
🢒
Generic
🢒
2003
🢒
Unit Repair
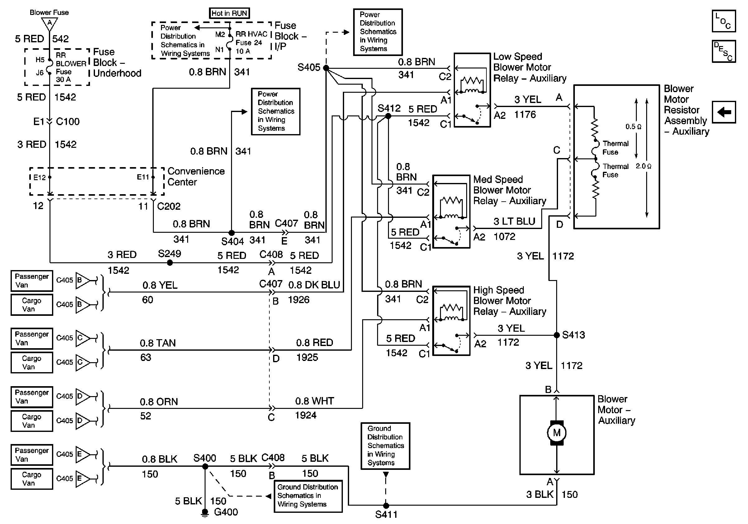
🢒 RR BLOWER and RR HVAC Fuses, Auxiliary Blower Motor, G400
RR BLOWER and RR HVAC Fuses, Auxiliary Blower Motor, G400
RR BLOWER and RR HVAC Fuses, Auxiliary Blower Motor, G400
Master Electrical Component List
Air Delivery Description and Operation
Front Auxiliary HVAC Control Module (Cargo)
BLOWER and HTR-A/C Fuses, Blower Controls, Blower Motor, G103
Ignition A, Ignition B Fuses, and Ignition Switch
Rear HVAC Fuse
Rear HVAC Fuse
Front and Rear Auxiliary HVAC Control Modules (Passenger)
Front Auxiliary HVAC Control Module (Cargo)
Front and Rear Auxiliary HVAC Control Modules (Passenger)
Front Auxiliary HVAC Control Module (Cargo)
Front and Rear Auxiliary HVAC Control Modules (Passenger)
Front Auxiliary HVAC Control Module (Cargo)
Front and Rear Auxiliary HVAC Control Modules (Passenger)
Front Auxiliary HVAC Control Module (Cargo)
G400
G400